Dear Editors,
Erythropoietin (EPO) is a glycoprotein hormone produced predominantly by the kidney in response to hypoxia. While widely known for its hematopoietic role, EPO also exerts immune-modulating effects. In murine transplant models, administration of exogenous EPO prolongs allograft survival by increasing the frequency of regulatory T cell (Treg) and by promoting macrophage polarization towards an anti-inflammatory phenotype [1]. Consistent with these preclinical findings, clinical studies have demonstrated that recombinant EPO administration at the doses normally used to correct anemia in humans enhances both the number and suppressive capabilities of circulating Tregs [2, 3].
The immune-modulating effects of endogenous EPO in kidney transplant recipients are less clearly defined. Mice that are EPO deficient are prone to the development of autoimmunity. Patients with chronic kidney disease (CKD) often show intrarenal immune infiltrates, which may be due, at least in part, to the reduced EPO production associated with impaired kidney function. However, CKD patients exhibit multiple inflammatory sources, complicating any direct causal relationship between reduced endogenous EPO levels and intrarenal inflammation.
To more rigorously investigate endogenous EPO’s immunological impact in humans, we focused on kidney transplant recipients with post-transplant erythrocytosis (PTE), a complication affecting approximately 10%–20% of patients, typically within the first 2 years post-transplant. PTE is characterized by persistently elevated hematocrit levels without ongoing blood loss, hypoxia, or exogenous EPO therapy [4]. We hypothesized that kidney transplant recipients (KTRs) with PTE have high EPO levels and exhibit a distinct immunological profile, characterized by increased circulating Tregs and monocytes with an anti-inflammatory profile.
We conducted a cross-sectional study of 14 KTRs with PTE (hematocrit ≥50%) and 19 matched controls without PTE. Using flow cytometry, we quantified circulating immune subsets, including regulatory T cells (Tregs), T cells, B cells, and monocytes. Cytokine levels were assessed by ELISA (see Supplementary Material).
Patients with PTE and controls were similar in terms of age (52.9 ± 11.5 vs. 52.1 ± 10.5 years, p = 0.8), time since transplantation (4.1 ± 2.6 vs. 5.6 ± 1.9 years, p = 0.08), and kidney function (creatinine 1.4 ± 0.4 vs. 1.4 ± 0.5 mg/dL, p = 0.8). Consistent with prior reports [5], the PTE group had a significantly higher proportion of male patients (92.9% vs. 52.6%, p = 0.02). No significant differences were observed in induction therapy, donor-specific antibodies (DSA), or prior rejection episodes. The distribution of race/ethnicity and underlying kidney disease was comparable between groups (Supplementary Table S1). The use of RAS inhibitors (Renin-Angiotensin system inhibitors) was comparable between PTE patients and controls. Secondary causes of erythrocytosis, including renal artery stenosis and renal tumors, were ruled out in PTE patients. Additional cancer screening was not performed when PTE diagnosis occurred shortly after transplantation, considering the limited time for malignancy development. Patients with PTE had significantly higher serum EPO levels compared to controls (10.5 ± 5.9 vs. 6.8 ± 2.5 mIU/mL, p = 0.02) (Supplementary Figure S1A).
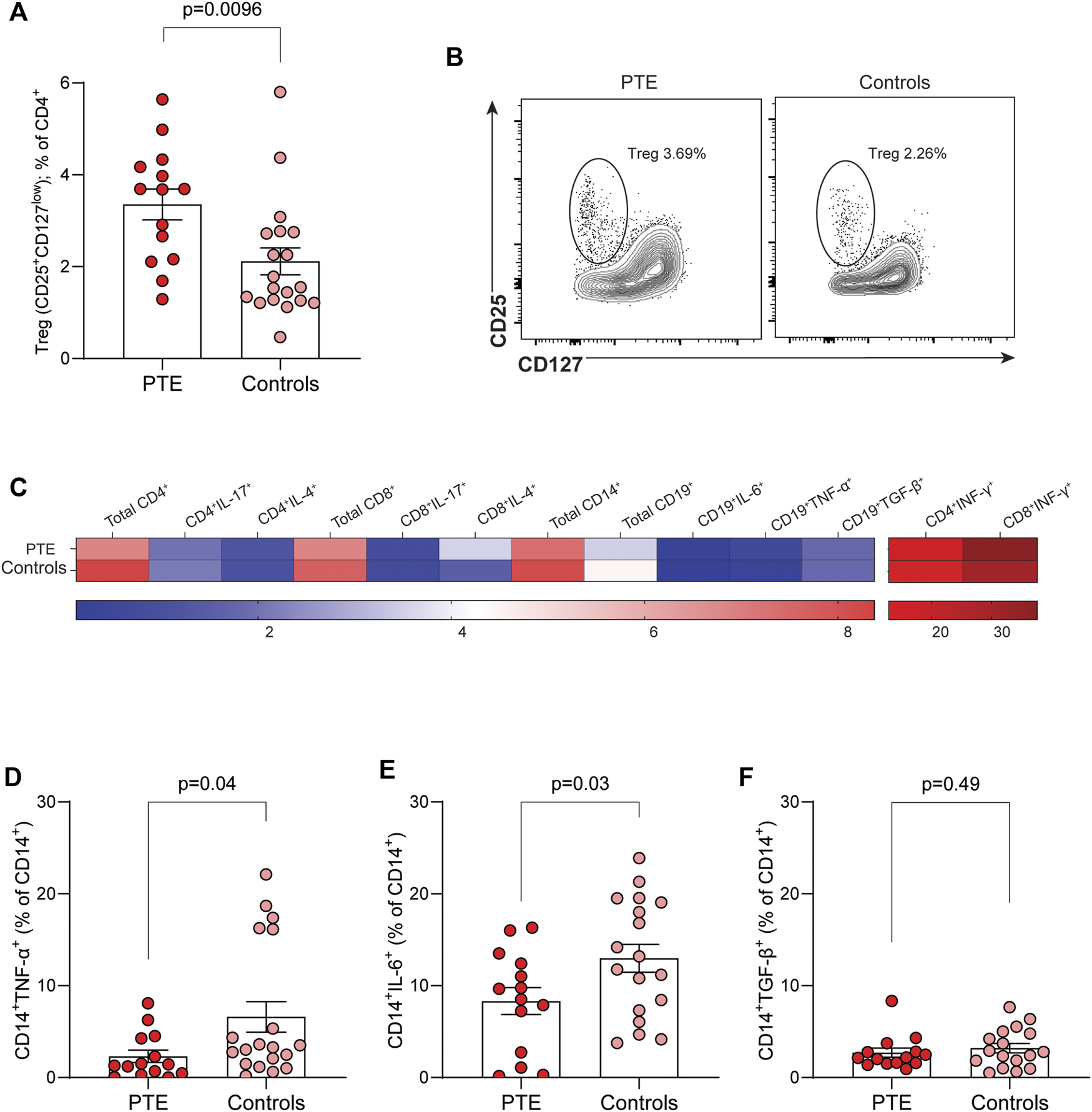
Tregs, defined phenotypically as CD4+CD25+CD127low cells, were significantly higher in patients with PTE compared to controls (3.4% ± 1.3% vs. 2.1% ± 1.3, respectively; p = 0.0096) (Figures 1A,B). We did not observe significant differences in the overall percentages of CD4+ and CD8+ T cells, or B cells, between PTE patients and controls (Figure 1C). Intracellular cytokine analysis of CD4+, CD8+ T cells (including IL-17, IL-4, IFN-γ) and B cells did not reveal significant differences between the two groups.
FIGURE 1

Immune profile in PTE and control kidney transplant recipients. (A) Frequency of Treg (CD4+CD25+CD127low) among CD4+ T cells in the two study groups. (B) Representative flow cytometry plots. (C) Heatmap showing mean frequencies of total and cytokine-expressing CD4+, CD8+ T cells, monocytes (CD14+), and B cells (CD19+) in PTE patients (n = 14) and controls (n = 19), expressed as percentage of parent population. Frequencies of TNF-α+(D), IL-6+(E), and TGF-β+(F) monocytes (CD14+) following ex vivo LPS stimulation. Data are shown as mean ± SEM. Statistical comparisons were performed using unpaired, two-tailed t-tests.
Monocyte percentages did not differ between PTE patients and controls (Figure 1C), but functional analyses revealed that, upon stimulation with LPS (5 ng/mL), the percentages of monocytes producing TNF-α (2.3% ± 2.5% vs. 6.6% ± 7.3, respectively; p = 0.043) and IL-6 (8.3% ± 5.5% vs. 12.9% ± 6.4, respectively; p = 0.038) were significantly lower in PTE patients compared to controls. TGF-β production in monocytes did not differ between the two study groups (Figures 1D–F).
Plasma levels of TNF-α (22.11 vs. 22.56 pg/mL; p = 0.92) and IL-6 (10.79 vs. 12.65 pg/mL; p = 0.69) were comparable between PTE patients and controls (Supplementary Figures S1B, C).
In summary, we found that elevated EPO levels in KTRs with PTE are associated with increased frequency of circulating Treg and a reduced proinflammatory activation profile in monocytes, despite comparable systemic levels of TNF-α and IL-6. These findings suggest that elevated endogenous EPO may promote a more tolerogenic immune environment after kidney transplantation.
Published data by our group and others indicate that EPO promotes the release of active TGF-β by monocytes/macrophages, promoting conversion of naive CD4+ T cells into functional Treg [1, 6]. We also showed that EPO induces an anti-inflammatory program in macrophages, although the molecular mechanisms are not fully clear.
The combination of increased Tregs and reduced monocyte-derived inflammation in PTE patients raises the intriguing possibility that this cohort of patients may be at lower risk of acute rejection due to the immune-regulatory effects of EPO [7]. On the other hand, the recent evidence that tumors producing EPO have lower chances to be cleared by the anti-tumor immune response [8], supports studies testing the neoplastic risk of these patients.
We also observed a lower rate of DSA in PTE patients (7% vs. 31% in controls). Although this difference did not reach statistical significance, this trend may be biologically relevant, suggesting a possible protective role of EPO against alloimmune sensitization, as we previously reported in mice [9].
Our study has several limitations, including its relatively small sample size and cross-sectional design, which limit the ability to infer causality. Additional prospective studies with larger cohorts are required to confirm our findings, elucidate the precise mechanisms by which endogenous EPO modulates immune responses in humans, and determine the long-term implications for graft outcomes.
In conclusion, consistent with animal studies and previous clinical data involving recombinant EPO, our findings suggest that elevated endogenous EPO levels in kidney transplant recipients with PTE promote an anti-inflammatory immune environment under stable immunosuppression. This evidence could be leveraged to test the hypothesis that, in this patient population, lower levels of immunosuppression are needed to prevent rejection. On this line, an ongoing prospective study is testing the hypothesis that EPO administration allows safe immunosuppression withdrawal in stable liver transplant recipients (NCT06832189).
Statements
Data availability statement
The raw data supporting the conclusions of this article will be made available by the authors, without undue reservation.
Ethics statement
The studies involving humans were approved by Montefiore Medical Center, Albert Einstein College of Medicine A, Bronx, NY, USA. The studies were conducted in accordance with the local legislation and institutional requirements. The participants provided their written informed consent to participate in this study.
Author contributions
PC and MA contributed to the conception and design. SM, YA, ES, EA, and MA enrolled patients and processed samples. CB, DK, and AA performed assays and data analysis. CB drafted the manuscript under PC and MA guidance. All the authors contributed to data interpretation and manuscript revisions. All authors contributed to the article and approved the submitted version.
Funding
The authors declare that financial support was received for the research and/or publication of this article. PC is supported by NIH grant R56AI132949.
Acknowledgments
We thank all patients for participating. The results presented in this paper have not been published previously in whole or in part, except in abstract format.
Conflict of interest
The authors declare that the research was conducted in the absence of any commercial or financial relationships that could be construed as a potential conflict of interest.
Generative AI statement
The authors declare that no Generative AI was used in the creation of this manuscript.
Any alternative text (alt text) provided alongside figures in this article has been generated by Frontiers with the support of artificial intelligence and reasonable efforts have been made to ensure accuracy, including review by the authors wherever possible. If you identify any issues, please contact us.
Supplementary material
The Supplementary Material for this article can be found online at: https://www.frontierspartnerships.org/articles/10.3389/ti.2025.15845/full#supplementary-material
References
1.
Horwitz JK Bin S Fairchild RL Keslar KS Yi Z Zhang W et al Linking Erythropoietin to Treg-dependent Allograft Survival Through Myeloid Cells. JCI Insight (2022) 7(10):e158856. 10.1172/JCI.INSIGHT.158856
2.
McEachern E Carroll AM Fribourg M Schiano TD Hartzell S Bin S et al Erythropoietin Administration Expands Regulatory T Cells in Patients With Autoimmune Hepatitis. J Autoimmun (2021) 119:102629. 10.1016/j.jaut.2021.102629
3.
Purroy C Fairchild RL Tanaka T Baldwin WM 3rd Manrique J Madsen JC et al Erythropoietin Receptor-Mediated Molecular Crosstalk Promotes T Cell Immunoregulation and Transplant Survival. Journal Am Soc Nephrol (2017) 28(8):2377–92. 10.1681/ASN.2016101100
4.
Vlahakos DV Marathias KP Agroyannis B Madias NE . Posttransplant Erythrocytosis. Kidney Int (2003) 63(4):1187–94. 10.1046/j.1523-1755.2003.00850.x
5.
Alzoubi B Kharel A Osman F Aziz F Garg N Mohamed M et al Incidence, Risk Factors, and Outcomes of Post-Transplant Erythrocytosis After Kidney Transplantation. Clin Transpl (2021) 35(2):e14166. 10.1111/CTR.14166
6.
Kale VP . Transforming Growth Factor-β Boosts the Functionality of Human Bone Marrow-Derived Mesenchymal Stromal Cells. Cell Biol Int (2020) 44(11):2293–306. 10.1002/CBIN.11437
7.
Wannaphut C Skulratanasak P Saetan S Aiumtrakul N Ponvilawan B Larpparisuth N et al Incidence and Outcomes of Post-transplant Erythrocytosis in Kidney Transplant Recipients: A Cohort Study in a Southeast Asian Country. Blood (2024) 144(Suppl. 1):5211. 10.1182/blood-2024-193786
8.
Chiu DKC Zhang X Cheng BYL Liu Q Hayashi K Yu B et al Tumor-Derived Erythropoietin Acts as an Immunosuppressive Switch in Cancer Immunity. Science (2025) 388(6745):eadr3026. 10.1126/SCIENCE.ADR3026
9.
Guglielmo C Bin S Cantarelli C Hartzell S Angeletti A Donadei C et al Erythropoietin Reduces Auto- and Alloantibodies by Inhibiting T Follicular Helper Cell Differentiation. Journal Am Soc Nephrol (2021) 32(10):2542–60. 10.1681/ASN.2021010098
Summary
Keywords
PTE, regulatory T cells, monocytes, EPO, erythropoietin
Citation
Bigatti C, Mustofa S, Korogodsky D, Azzi Y, Salloum E, Angeletti A, Akalin E, Ajaimy M and Cravedi P (2025) Increased Treg in Kidney Transplant Recipients With Erythrocytosis. Transpl. Int. 38:15845. doi: 10.3389/ti.2025.15845
Received
04 November 2025
Revised
13 November 2025
Accepted
17 November 2025
Published
25 November 2025
Volume
38 - 2025
Updates
Copyright
© 2025 Bigatti, Mustofa, Korogodsky, Azzi, Salloum, Angeletti, Akalin, Ajaimy and Cravedi.
This is an open-access article distributed under the terms of the Creative Commons Attribution License (CC BY). The use, distribution or reproduction in other forums is permitted, provided the original author(s) and the copyright owner(s) are credited and that the original publication in this journal is cited, in accordance with accepted academic practice. No use, distribution or reproduction is permitted which does not comply with these terms.
*Correspondence: Maria Ajaimy, majaimy@montefiore.org; Paolo Cravedi, paolo.cravedi@mssm.edu
Disclaimer
All claims expressed in this article are solely those of the authors and do not necessarily represent those of their affiliated organizations, or those of the publisher, the editors and the reviewers. Any product that may be evaluated in this article or claim that may be made by its manufacturer is not guaranteed or endorsed by the publisher.