Abstract
In a changing world, large carnivores are making a significant comeback in Europe. Despite this success for conservation and ecosystem functioning, the coexistence of humans with such species is a challenge for societies worldwide. One of the main conflicts is attacks on livestock by wolves and brown bears. To protect livestock, practices are recommended that have been used successfully in countries where large carnivores have never become extinct. Sheep and goats are the most vulnerable livestock species to large carnivore attacks. In Austria, they are particularly at risk on alpine pastures, where they tend to graze unattended and unprotected. In this study, we developed an algorithm that can predict suitable prevention measures against large carnivore attacks on sheep and goats for each individual alpine pasture in the Austrian Alps. The prevention measures considered are electric fencing and shepherding with herding dogs, livestock guard dogs and night pens. We show that all sheep and goats on the Austrian alpine pastures can be protected by these measures, but this includes moving some of the animals to other pastures. This algorithm was validated by field visits to 22 alpine pastures. These results show firstly that damage prevention is possible in Austria, even on alpine pastures. However, these results are based solely on technical feasibility, such as terrain, land cover and capacity, rather than operational and institutional feasibility, such as labour, agreements, acceptance and costs. These results also show that it will require major changes, because these measures are costly and, perhaps more importantly, will break with some local traditions, because some of the sheep and goats will have to be moved to other alpine pastures. Public support must therefore include not only subsidies for the prevention measures themselves, but also technical and logistical support to make this change feasible.
Introduction
Coexistence with wildlife is a challenge for societies around the world (Meyer, 2024; Priston and McLennan, 2013; Linnell and Odden, 2015; Gaillard and Gaëlle, 2019; Saif et al., 2020). In particular, the process of the return of large carnivores into human-dominated landscapes in Central Europe causes impacts on the way humans use the landscape. Recolonised countries are no longer adapted to living with bears, wolves and lynx (Mertens and Promberger, 2001; Chapron et al., 2014). One of the main impacts on the way humans use the landscape is attacks on livestock. To protect livestock, practices are therefore recommended that have been successfully applied in countries where large carnivores have never become extinct. Sheep and goats are the most vulnerable livestock species when it comes to attacks by large carnivores. They are particularly at risk on Alpine pastures, as they graze there unattended and unprotected (Kaczensky, 1998; Reinhardt et al., 2012; Menzano et al., 2023; Voigt, 2023).
Various algorithms for the protectability of Alpine pastures already exist in the German speaking part of the Alps. These are all very similar (LARK, 2021; LFU, 2021; Klinke et al., 2024). Due to criteria such as the currently low availability of shepherds and high initial costs they do not consider shepherding further. Only the methods of fencing and the use of livestock guard dogs are examined. In the case of fencing, it is assumed that entire Alpine pastures are fenced along their boundaries. Applying such criteria (LARK, 2021) for all Austrian pastures, four pastures with sheep and goats would be fenceable and five could be shepherded (Theresa Walter, unpublished).
For larger herds, shepherding of sheep and goats is recommended on Alpine pastures, because it is seen as a prerequisite for further livestock protection measures such as night pens and livestock guard dogs (Reinhardt et al., 2012; Mettler et al., 2021). However, paying a shepherd is expensive and his salary an additional cost for Alpine pasturing. Therefore, the applicability of employing a shepherd depends on public subsidies and the number of sheep and goats herded (Moser et al., 2019; Werder and Moser, 2021; Werder and Werder, 2022).
An alternative to shepherding is electric fencing. Electric fences have been proven to be very effective, but their application needs a smooth terrain (Reinhardt et al., 2012). The current public discussion in Austria seems to underestimate the potential. As we can show in this study, there is a large potential for electric fencing, especially in small-scaled agricultural systems as in Austria. This especially is true, if not the whole Alpine pastures are fenced, but the fencing is limited to the sheep and goats, which often make a small proportion of all livestock on the Alpine pastures.
The aim of this study is to develop an algorithm that can predict suitable livestock protection measures for a specific Alpine pasture in order to ensure adequate protection of flocks from wolf attacks. In order to predict the protectability of these pastures, two possible measures for the protection of sheep and goats were assumed: 1) herding with shepherds, herding dogs and livestock guard dogs, and 2) electric fencing with daily checks. The forecasts are tested on 22 alpine pastures in Austria. The result will be a large-scale map that will facilitate further planning of the implementation of livestock protection measures and rationalise the public discussion on the feasibility of livestock protection.
Study area
The study area consisted of the alpine pastures in the Austrian Alps, as shown in Figure 1. The Alps themselves influence the weather due to their altitude, vegetation and snow cover. There is an east-west gradient: There is less precipitation to the east of the Alps than to the west, which can be explained by the proximity of the west to the Atlantic Ocean. On the northern and southern sides of the Alps, 2000–2,800 mm of precipitation falls annually at an altitude of about 2000 m above sea level, whereas in the central Alps it is only 800–1800 mm. In winter, almost all precipitation falls as snow above 1,500 m, and the snow remains at 2000 m from mid-November to the end of May (Agrawala, 2007). The average summer temperature at 2000 m above sea level is between 7.0 °C and 8.5 °C in the northern Alps, 9.0 °C–10.0 °C in the central Alps and 8.0 °C–9.5 °C in the southern Alps (Escher-Vetter and Lozán, 2015).
FIGURE 1
Alpine pasturing in the Austrian Alps
In 2022 small ruminants (sheep and goats, SmRu) were present on 1,325 out of 8,072 alpine pastures (16%) (Austrian Federal Ministry of Agriculture, BML, 2024). Most of the SmRu herds (60%) number between 1 and 50 animals and are found on alpine pastures in the Central Alps, especially in Tyrol (Figure 2). They are often located in in remote, steep pastures with low productivity, as these areas are not suitable for cattle.
FIGURE 2
Cattle are the most common livestock on alpine pastures in Austria (Austrian Federal Ministry of Agriculture, BML, 2024). However, the number of cattle has slightly decreased in the last 20 years. While in 2000 there were about 320,000 cattle on alpine pastures, in 2020 there were only 302,000. The number of sheep shows a different pattern over the last 20 years. In 2000 there were about 96,000 sheep on alpine pastures, in 2007 the number rose to about 114,000 and has remained about the same since then. In 2020 there were around 110,000 sheep on alpine pastures. The number of goats on alpine pastures has increased continuously over the last 20 years. In 2000, there were around 6,000 goats, but now there are twice as many.
Farmers have to transport their animals to the alpine pastures, mostly over short distances (Figure 3). On alpine pastures with up to 500 head of livestock, around 80%–90% of farms are located within 20 km. On alpine pastures with more than 500 SmRu, about 85% of the holdings are located within 40 km.
FIGURE 3
Calculating these figures the other way round, alpine pastures are usually no more than 20 km away from the municipality of the home holding and therefore no long distances are travelled (Figure 4). For holdings with between 1 and 50 SmRu, 20%–25% travel more than 20 km. From more than 50 LSU, the frequency of holdings travelling more than 20 km increases to 30%. The increase in the percentage of holdings travelling long distances may be due to the fact that overall there are few holdings that move a lot of SmRu. However, 1%–2% of the holdings in each category travel more than 100 km to bring their SmRu to the alpine pasture. The longest distance is 407 km.
FIGURE 4
The Alpine wolf population has almost completely colonised the western part of the Alps with wolf packs (Marucco et al., 2023). The eastern and central parts of the Alpine range are most recolonised by new occurrences. The Dinaric wolf population has also expanded northwards. It is therefore expected that the distribution of wolves in the Austrian Alpine region will continue to increase.
Materials and methods
Data base
The following datasets were used: (1) GIS shapefile of Austrian alpine pastures, (2) a list of livestock species, age class and number of animals kept by each farmer on each alpine pasture, (3) a list of certain characteristics of each alpine pasture such as accessibility by vehicle, availability of a watchman and legal status and traditional use of each alpine pasture. These data were provided by the Austrian Federal Ministry of Agriculture (BML). For the data analysis we used the livestock dataset from 2020 and for the algorithm development we used the latest available livestock data from 2022, which was collected later.
We used the following publicly available datasets and information: (4) a Digital Elevation Model (DEM) with a resolution of 10 × 10 m (Geoland.at, 2018) for altitude and slope. (5) the CORINE land cover dataset (Umweltbundesamt GmbH / Biologische, 2018) with a resolution of 25 ha, (6) the direct payment ordinance from Switzerland (BLW, 2022; Werder and Werder, 2022) as a basis for estimating the maximum stocking rate of pastures, and (7) a map from the Austrian Alpine Club (Grassler, 1984) for delineating natural alpine areas (northern, central and southern Alps). All GIS work was done in QGIS (version 3.22 Balowieza).
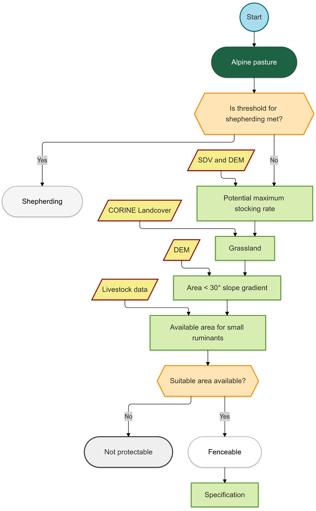
Potential damage prevention measures
In order to predict the feasibility of prevention measures (Figure 5), we considered two potential preventive measures against wolf and bear damage to SmRu: (1) Shepherds with shepherd dogs and livestock guard dogs and night pens with electric fences. This is only based on the flock size (economic reasoning) and does not include labour availability, access constraints, or local husbandry practices. (2) Electric fences with daily checks.
FIGURE 5
Shepherds
Guarding the SmRu flocks with shepherds and their dogs is an old and traditional method. It probably dates back to the beginning of pastoralism thousands of years ago. Shepherds have always used at least two types of dog: fast and agile breeds such as Border Collies or old German shepherd dogs to keep the flock together, and livestock guard dogs such as Abruzzese Maremmano or Kangal to defend the flock against large predators, in this case wolves and brown bears. In modern times, night pens with electric fences are used to effectively protect livestock from large predators during the night and to avoid stressful working hours at night for shepherds.
The shepherding potential in this study is based solely on a minimum number of SmRu on an alpine pasture. The lower limit for herding is largely independent of the terrain and is based purely on economic considerations. However, we refer to Werder and Werder (2022) and calculate with 3 different thresholds for the number of SmRu: 200, 350 and 500 in order to provide a wide range. We have carried out these calculations for all 8,072 alpine pastures, including pastures with no SmRu at present, which could potentially be a place for animals from otherwise unprotected pastures.
Electric fences
All alpine pastures below the threshold for shepherding were checked for the potential to protect them with electric fences, hereafter called fenceability. The most important criterion for fenceability is the number of SmRu that could be fenced in on suitable areas on Alpine pastures without cattle having to compete with them for forage areas. The fencing of an area is made considerably easier by a gentle slope gradient. Therefore, only areas with a slope <30° were considered for fencing, which corresponds to the slope that is suitable for cattle (Steinwidder, 2024). Additionally, it should be grassland without major parts of woods or rocks. Otherwise, the areas to be fenced become too large and the fence too long in relation to the suitable area.
To calculate the maximum stocking rate for suitable areas in each pasture we used the maximum stocking rate and the suitability of the area. Based on the direct payment ordinance from Switzerland (Bundesamt für Landwirtschaft, 2022) the maximum stocking rate depended on Alpine regions (northern, central and southern Alps), forage quality (–more or less productive) and altitude. Austrians also use some calculations similar to the Swiss direct payment ordinance, but these calculations are not publicly available. Switzerland is adjacent to Austria and we assume that these values also will hold for Austria. We have used the livestock units (hereinafter LU) values that apply from 2024 on in the direct payment ordinance. Only the values for less productive pastures were used in the further calculations since no data on the productivity of the pastures are available. The capacity for less productive pastures is not much more than 50% of more productive pastues, making it very conservative.
First, the shapefile of the Alpine pastures was split into the northern, central and southern Alps according to (Grassler (1984), Table 1). Then the DEM grid was reclassified according to the elevation levels in the direct payment ordinance. The reclassified DEM grid was converted to a shapefile and intersected with the shapefile of the Alpine pastures. The values for the maximum stocking rate per ha were added to each elevation level and summarised for the whole pasture.
TABLE 1
| Northern alps | Central alps | Southern alps | ||||||
|---|---|---|---|---|---|---|---|---|
| Elevation | Maximum LU per ha | Elevation | MaximumLU per ha | Elevation | MaximumLU per ha | |||
| 0 | 900 | 1,32 | 0 | 900 | 1,32 | 0 | 900 | 1,32 |
| 900 | 1,100 | 1,22 | 900 | 1,100 | 1,22 | 900 | 1,100 | 1,22 |
| 1,100 | 1,300 | 1,04 | 1,100 | 1,300 | 1,04 | 1,100 | 1,300 | 1,04 |
| 1,300 | 1,500 | 0,85 | 1,300 | 1,500 | 0,85 | 1,300 | 1,500 | 0,85 |
| 1,500 | 1700 | 0,66 | 1,500 | 1700 | 0,66 | 1,500 | 1700 | 0,66 |
| 1700 | 1800 | 0,56 | 1700 | 2000 | 0,56 | 1700 | 2,100 | 0,56 |
| 1800 | 2000 | 0,47 | 2000 | 2,400 | 0,28 | 2,100 | 2,300 | 0,28 |
| 2000 | 2,200 | 0,28 | >2,400 | | 0,19 | >2,300 | | 0,19 |
| >2,200 | | 0,19 | | | | | | |
Maximum LU per ha Alpine pastures depending on region and elevation (Grassler, 1984).
Secondly, the area of grassland up to 30° slope on each pasture was calculated. This was determined using the CORINE land use dataset (CLC2018). This was intersected with the alpine pasture shapefile and divided into two classes: Grassland and no grassland. Only pastures (CLC code 231) or natural grassland (CLC code 321) were classified as grassland. Slope was calculated from the DEM grid using the QGIS slope function. The area of grassland up to 30° slope was calculated using the QGIS function zone histogram in all areas on alpine pastures defined as grassland.
Finally, to calculate the possible maximum stocking rate for suitable areas in each alpine pasture, the maximum stocking rate for the whole pasture was adjusted by the area of grassland up to 30° slope.
This LU value was compared with the actual number of LUs for other livestock (e.g., cattle) to determine how much space would be left for the SmRu on the suitable area. A negative result meant that fencing off a green area with a slope of up to 30° would deprive cattle of forage. Such alpine pastures were not considered suitable for protection of SmRu.
If the result was positive, the Alpine pasture can be described by one of the following categories (Table 2). If the result is zero or negative, there is no space for SmRu.
TABLE 2
| Category | Description |
|---|---|
| SmRu fenceable | All SmRu can be fenced in suitable areas without having to compete with the large livestock for forage area |
| SmRu partly fenceable | At least 25% of the SmRu can be fenced in suitable areas. The pasture must have at least 10 SmRu |
| Fenceable and shepherding | Like the category “SmRu fenceable” with the difference that there is enough space for additional LU that shepherding could be considered. In this category, alpine pastures with and without SmRu were grouped together |
| Cattle pasture but space left to fence SmRu | On this pastures there are only large livestock as cattle or horse, yet. However, there is space for additional LU. SmRu could be moved there additionally and fenced in suitable areas without having to compete with the large livestock |
Definition of different output categories after applying the algorithm.
Results
Validation of the algorithm
To validate the algorithm, a total of 22 alpine pastures in all three alpine regions were visited between June and September 2022 and 2024 (Table 3). The pastures were selected based on the frequencies of the categories in Table 2, with only slight deviations. Most of the pastures were visited in 2024. 10 out of 22 alpine pastures could be visited in the company of the pasture manager, owner or shepherd. We visited two pastures where shepherding was predicted as a suitable livestock protection measure. In the category “SmRu fenceable” 6, in the category “SmRu partly fenceable” 2, in the category “fenceable and shepherding” 2, in the category “cattle pasture but space left to fence in SmRu” 3 and in the category “not protectable” 7 alpine pastures were visited. Figure 6 gives an impression of the alpine pastures of the category “SmRu fenceable.” On most of the pastures the predicted measure could be proven, on 2 of the 22 visited pastures it was wrong. In one case this was due to the resolution of the CORINE Landcover and in the other case to the calculations with the values for less productive pastures.
TABLE 3
| Pasture | Category | Main livestock | Possible LU SmRu | LU SmRu | LU cattle |
|---|---|---|---|---|---|
| 1 | Shepherding | Sheep | 12.448 | 86.87 | 0 |
| 2 | Shepherding | Sheep | 26.978 | 84.72 | 0 |
| 3 | Cattle pasture, space left for SmRu | Cattle | 22.782 | 0 | 69.4 |
| 4 | Cattle pasture, space left for SmRu | Cattle | 5.768 | 0 | 22.4 |
| 5 | Cattle pasture, space left for SmRu | Cattle | 1.646 | 0 | 42 |
| 6 | Partly fenceable | Cattle | −8.36 | 9.28 | 21.8 |
| 7 | Partly fenceable | Sheep | −53.903 | 57.94 | 0 |
| 8 | Fenceable | Sheep | 20.426 | 6.52 | 8 |
| 9 | Fenceable | Horse | 8.259 | 10.1 | 24.8 |
| 10 | Fenceable | Sheep | 17.494 | 21.31 | 0 |
| 11 | Fenceable | Mixed | 3.261 | 5.22 | 6.4 |
| 12 | Fenceable | Cattle | 17.243 | 1.7 | 25.5 |
| 13 | Fenceable | Goats | 10.551 | 29.18 | 62.2 |
| 14 | Fenceable and shepherding | Goats | 77.121 | 2.04 | 1 |
| 15 | Fenceable and shepherding | Sheep | 64.593 | 41.91 | 263.7 |
| 16 | Not protectable | Cattle | −37.555 | 2.87 | 51.8 |
| 17 | Not protectable | Sheep | −64.475 | 5.17 | 89 |
| 18 | Not protectable | Mixed | −87.89 | 17.49 | 156.2 |
| 19 | Not protectable | Cattle | −14.456 | 0 | 19.2 |
| 20 | Not protectable | Sheep | −4.63 | 4.63 | 0 |
| 21 | Not protectable | Sheep | −3.83 | 3.83 | 0 |
| 22 | Not protectable | Horse | −229.716 | 27.38 | 384 |
Data of the pastures used for validation.
FIGURE 6
In the category “SmRu partly fenced” two alpine pastures were visited. The algorithm predicted space for 0.92 LU out of 9.28 and 4.03 LU out of 57.94. As it did not make sense to fence such a small number of SmRu, the algorithm was modified so that at least ¼ of the SmRu on the pasture had to be fenceable and the alpine pasture had to have at least 10 SmRu. As a result, the initial 185 pastures in this category were reduced to 20. The two pastures visited in this category were classified as “unfenceable” after validation.
Predicted suitable livestock protection measures
A threshold for cost-effective shepherding of at least 500 SmRu results in 49 SmRu pastures that could already be protected by shepherding in Austria. The number of SmRu on these pastures in 2022 amounts to 39,461 animals, which corresponds to about 1/3 of the SmRu on alpine pastures.
Of the remaining 1,276 alpine pastures with SmRu, 195 pastures were in the category “SmRu fenced”, corresponding to about 11,938 SmRu in 2022. In addition, 22,225 SmRu could be protected on these alpine pastures. This means that it would be possible to move SmRu from unfenceable pastures to fenceable pastures. On 21 of the fenceable alpine pastures, there is enough grassland below 30° slope to meet the shepherding threshold and to allow shepherding and/or fencing.
There are 20 alpine pastures in the category “SmRu partly fenced”. 1938 SmRu could be protected on these pastures. However, there is not enough space for 280 animals. This means that they would have to be moved to a fenceable pasture.
This leaves 1,061 alpine pastures with SmRu and about 70,700 ruminants that can't be protected on these pastures. Subtracting the 22,225 SmRu that could be additionally protected on “SmRu fenced” alpine pastures, 48,804 SmRu remain unprotected. However, there are 867 alpine pastures where there is a suitable area for fencing SmRu. 71,003 SmRu could be protected in these areas. As an alternative to fencing, there are 21 pastures with enough space to shepherd a total of 15,560 SmRu.
If the threshold for cost-effective grazing is set at 350 or 200 SmRu, the figures change accordingly. In all scenarios there is space for 71,003 SmRu on protectable pastures that are now without SmRu. As an alternative to fencing, 57 and 130 pastures offer enough space for 27,841 and 45,129 SmRu respectively. Details are given in Table 4.
TABLE 4
| Category | Number of pastures | Number of SmRu on pasture | Number of pastures | Number of SmRu on pasture | Number of pastures | Number of SmRu on pasture |
|---|---|---|---|---|---|---|
| Threshold for shepherding | 500 SmRu | 350 SmRu | 200 SmRu | |||
| Pastures >= threshold | 49 | 39,461 | 88 | 55,710 | 160 | 74,585 |
| Pastures < threshold | 1,276 | 84,624 | 1,237 | 68,376 | 1,165 | 49,500 |
| Fenceable | 195 | 11,938 | 192 | 10,836 | 185 | 8,887 |
| - Additionally possible | | 22,225 | | 21,198 | | 20,407 |
| Partly fenceable | 20 | 1938 | 19 | 1,511 | 18 | 1,269 |
| - Overstaffed | | 280 | | 251 | | 198 |
| Not fenceable | 1,061 | 48,804 | 1,026 | 35,081 | 962 | 19,136 |
| Cattle pastures with space left to fence SmRu | 867 | 71,003 | 867 | 71,003 | 867 | 71,003 |
| Space for SmRu > threshold | 21 | 15,560 | 57 | 27,841 | 130 | 45,129 |
Calculation of suitable protection measures for 500, 350 and 200 SmRu, respectively. There are 8,072 pastures in total, 1,325 of the pastures are with SmRu (124,085 SmRu).
Discussion
In this study, we show for the first time that all sheep and goats currently grazing in the Austrian Alps can be protected against depredation by large carnivores using standard preventive measures such as electric fencing and shepherding with herding dogs, livestock guard dogs and night pens. This also includes the relocation of sheep and goats from pastures where they cannot be protected to pastures where protection is possible and there is enough space. This will present major institutional and social challenges relating to contracts, rights, willingness, transport logistics and biosecurity, which are outside the scope of this study. To achieve this, an algorithm was developed to predict suitable herd protection measures for each individual alpine pasture.
A conservative approach has been taken in developing the scoring scheme. On the one hand, this means that the number of predicted LUs is a minimum. Significantly more animals can be moved to more productive pastures than to less productive pastures. As there are no data on this in Austria, we had to assume that all alpine pastures are less productive pastures in order not to overestimate the possible number of livestock units. It is recommended to clarify the type of meadow in advance when planning specific measures to protect the herd.
On the other hand, some green areas are not recognised as such by CORINE Landcover because they are too small. CORINE Landcover recognises a minimum area of 25 ha, and green areas smaller than this are therefore not recognised. This is the reason why some alpine pastures were classified as “unprotectable”, although their grassland would be suitable for fencing.
Austria has its own dataset for classifying land use. This dataset is called Land Information System Austria (hereafter LISA). It has a resolution of 25 m2, sometimes 5 m2. For an implementation of the algorithm in the planning process in Austria, the use of this dataset should be considered. However, the LISA dataset exists only for Austria and is not available for public use. Since the CORINE land cover data are well applicable in EU countries, the CORINE land cover data set is used here.
Recommended livestock protection measures
The most effective flock protection measures are: electric fences (e-fences), livestock guard dogs, herding and a combination of these methods (Reinhardt et al., 2012). Although these measures are recommended in all European countries, their application and promotion vary widely. This may be due to the different requirements of regional agriculture or their economic importance (Salvatori, 2014; Marsden and Hovardas, 2020).
The recommended animal welfare measures are currently subsidised in most countries, but the funding varies from country to country. For example, as Switzerland is not a member of the EU, subsidies for animal welfare come exclusively from the federal government. However, the responsibility lies with the cantons. All animal welfare measures are already applied and subsidised. They appear to be well established, including a national breeding programme for livestock guard dogs. The aim of this programme is to ensure that livestock guard dogs meet the requirements of an alpine landscape used by a wide range of stakeholders (Hahn et al., 2019; BAFU, 2019).
Bite incidents can occur between livestock guard dogs and tourists or companion dogs. In Switzerland, for example, between 15 and 19 bite incidents were reported each year from 2017 to 2022. Both the training of livestock dogs and visitor guidance play a key role. The more people know how to behave towards LGDs and where they can be encountered, the lower the potential for conflict (Mettler and Hahn, 2020; AGRIDEA, 2023). Shepherds may also have the option of leading the herd away from hiking trails to prevent conflicts.
Use of EU funding to implement protection measures
The EU’s Common Agricultural Policy (CAP) has evolved from a production-oriented policy to a system that promotes both private (farmers’ livelihoods and profits) and public goods (landscape, biodiversity). In particular, agri-environmental schemes (AES), which are part of rural development programmes (RDPs), encourage farmers to voluntarily improve biodiversity, water, soil and climate protection (Lefebvre et al., 2015). AES follow the concept of “land sharing” rather than “land sparing,” where agricultural land provides multiple ecosystem services and habitats for species. Farmers are compensated for income losses and additional costs incurred by reducing production intensity and maintaining habitats (Phalan et al., 2011; Batáry et al., 2015).
The RDP can be used to finance a wide range of activities. For example, France used the measure “Investments and studies related to cultural and natural heritage” for the period 2014–2020 for the purchase and maintenance of electric fences and livestock guard dogs, shepherds’ salaries and accommodation, vulnerability analysis and advice in eight different regions. Bulgaria, Croatia, Finland, Germany, Greece, Italy, Latvia, Lithuania, Portugal, Slovenia, Spain and Sweden used the RDP in at least one of the last two completed CAP periods. Mainly through the measures “Support for investments in agricultural holdings” and “Support for non-productive investments linked to the achievement of agri-environmental (-climate) objectives”. The measures are mainly used for the purchase and maintenance of electric fences and livestock guard dogs. Slovenia is an exception, as it is the only one of the countries mentioned above to have used the RDP for the maintenance of electric fences, herding dogs and shepherds’ salaries, and it has been using these subsidies since its accession to the EU (Marsden and Hovardas, 2020).
In Austria, damage prevention management is the responsibility of the federal states. As there are seven states with Alpine pastures, many different solutions are in place. So far, animal welfare measures have only been funded by provincial funds, as no EU funds have been allocated to this purpose in the last two funding periods.Herd protection measures are subsidised in four of the nine federal provinces. In each of these, the purchase of electric fences is subsidised, in two provinces the purchase of livestock guard dogs is also subsidised, and in Vorarlberg additional support is provided for a maximum of 5 days in case of well-founded suspicion of wolves (ÖZ Österreichzentrum Bär Wolf Luchs, 2025). EU Member States have the possibility to use RDP measures for a wide range of activities in support of livestock protection measures. However, they are far from being used to the extent they could be. One reason could be that Member States do not want to take on the bureaucratic burden.
Alpine fencing
On most of the Alpine pastures with SmRu (60%) in Austria the number of SmRu is too small for them to be able to maintain the areas in a free grazing system. In contrast, spatial restriction of pastures limits SmRu from grazing predominantly in the highest areas, promoting better utilization of available forage resources and reducing erosion (Moser et al., 2017). The Alpine fencing model region in Salzburg, a pilot project of the former National Advisory Centre for Livestock Protection, which was carried out from 2012 to 2017, showed what a suitable area for fencing of SmRu on Alpine pastures could look like and how fencing could be implemented. Around 200 sheep were fenced in a suitable area of the alpine pasture, the fenced area was 65 ha. Two different types of e-fences were used, and lessons about fence guidance were learned (Nationale Beratungsstelle Herdenschutz, 2017).
In the future, new technical devices may be developed to make shepherds’ work easier. Orlando et al. (2025) developed a wolf-deterrent collar for goats that emits a high-frequency sound that wolves can hear, but which is inaudible to dogs, goats and humans. The first trial was very successful as an additional tool for shepherds with guard dogs. Jacobsen et al. (2026) invented an AI-based bioacoustic instrument that can automatically detect wolf howls. This could make wolf monitoring easier and, subsequently, allow more specific damage prevention methods to be used depending on the presence of wolves.
Conclusion
In this study, an algorithm was developed to predict suitable herd protection measures for a given alpine pasture. It was shown that for every sheep or goat in the Austrian Alps there exists a protectable place. This algorithm provides a large-scale overview of the implementation of possible livestock protection measures in Austria. However, GIS-based algorithms are not sufficient as the sole basis for planning. Each alpine pasture has to be visited individually for the concrete planning of livestock protection measures.
Statements
Data availability statement
Data about livestock are provided by the Austrian Ministry of Agriculture. They are available for scientific institutions like universities, but not for private persons. Other data as Corine Landcover or the digital elevation models are publicly available. Requests to access these datasets should be directed to Otto Hofer, otto.hofer@bmlrt.gv.at.
Author contributions
FK has developed the idea for this study, raised the funding and supervised the work, including finalizing the manuscript. IF did all the GIS analysis, conducted the field work for validation and drafted the manuscript. All authors contributed to the article and approved the submitted version.
Funding
The author(s) declared that financial support was received for this work and/or its publication. This study was funded by the EU-project LIFEstockProtect LIFE19 NAT/AT/000889.
Conflict of interest
The authors(s) declared that this work was conducted in the absence of any commercial or financial relationships that could be construed as a potential conflict of interest.
Generative AI statement
The author(s) declared that generative AI was not used in the creation of this manuscript.
Any alternative text (alt text) provided alongside figures in this article has been generated by Frontiers with the support of artificial intelligence and reasonable efforts have been made to ensure accuracy, including review by the authors wherever possible. If you identify any issues, please contact us.
References
1
AgrawalaS. (2007). “Chapter 1: the European alps: location, economy and climate,” in Climate Change in the European Alps—Adapting Winter Tourism and Natural Hazard Management. Paris: OECD, 17–23.
2
AGRIDEA (2023). Jahresbericht Herdenschutz Schweiz 2022. Available online at: www.AGRIDEA.ch (Accessed April 03, 2026).
3
BAFU (Hrsg.) (2019). Vollzugshilfe Herdenschutz. Vollzugshilfe zur Organisation und Förderung des Herdenschutzes sowie zur Zucht, Ausbildung und zum Einsatz von offiziellen Herdenschutz-hunden. Bundesamt für Umwelt, Bern. Umwelt‐Vollzug Nr. 1902: 100pp. Available online at: https://www.cpt-ch.ch/wp-content/uploads/Vollzugshilfe-Herdenschutz-BAFU-2019.pdf (Accessed April 03, 2026).
4
BatáryP.DicksL. V.KleijnD.SutherlandW. J. (2015). The role of agri-environment schemes in conservation and environmental management. Conserv. Biol.29 (4), 1006–1016. 10.1111/cobi.12536
5
BLW (2022). “Verordnung über die Direktzahlungen an die Landwirtschaft,” in Weisungen und Erläuterungen 2023.
6
BML (2024). Bundesministerium Land-und Forstwirtschaft, Regionen und Wasserwirtschaft. Available online at: https://www.bml.gv.at/ (Accessed November 19 2024).
7
Bundesamt für Landwirtschaft (2022). Verordnung über die Direktzahlungen an die Landwirtschaft.
8
ChapronG.KaczenskyP.LinnellJ. D. C.von ArxM.HuberD.AndrénH.et al (2014). Recovery of large carnivores in Europe’s modern human-dominated landscapes. Science346 (6216), 1517–1519. 10.1126/science.1257553
9
Escher-VetterH.LozánJ. L. (2015). Veränderungen der Schweizer Gletscher. In: LozánJ. L.GrasslH.KasangD.NotzD.Escher-VetterH. (Hrsg.). Warnsignal Klima: Das Eis der Erde., pp. 155–158. Verlag Wissenschaftliche Auswertungen. Berlin. 10.2312/warnsignal.klima.eis-der-erde.23
10
GaillardT.GaëlleD. (2019). ENCOSH - enhancing coexistence through sharing. Carniv. Damage Prev. News18, 34–37.
11
Geoland.at (2018). Digitales geländemodell (DGM) öesterreich. Available online at: https://www.data.gv.at/katalog/dataset/dgm#resources (Accessed November 19, 2024).
12
GrasslerF. (1984). Alpenvereinseinteilung der Ostalpen (AVE) In: deutscher und Österreichischer Alpenverein und Alpenverein Südtirol. München: Bergverlag Rother.
13
HahnF.HilfikerD.LüthiR.MettlerD.MeyerF.SchiessA. (2019). Jahresbericht Herdenschutz Schweiz 2018. schweiz: Agridea. Available online at: https://www.protectiondestroupeaux.ch/fileadmin/doc/Berichte/Jahresberichte/Agridea/Jahresbericht_mitAnhang1-8.pdf (Accessed April 03, 2026).
14
JacobsenJ. H.OrlandoP.JensenL. Ø.PaghS.PertoldiC. (2026). Bioacoustic detection of wolves using AI (BirdNET, cry-wolf and BioLingual). Animals16 (2), 175. 10.3390/ani16020175
15
KaczenskyP. (1998). Large carnivore depredation on livestock in Europe. Ursus11, 59–71.
16
KlinkeP. M.ZanonT.van Beeck CalkoenS.GaulyM. (2024). Classifying alpine pastures for legally ensured applicability of herd protection measures on alpine pastures. Züchtungskunde96 (6), 456–473.
17
LARK (2021). “Ausweisung von Alp-/Weideschutzgebieten,” in Landesagrarreferentenkonferenz (LARK). Innsbruck.
18
LefebvreM.EspinosaM.Gomez y PalomaS.ParacchiniM. L.PiorrA.ZasadaI. (2015). Agricultural landscapes as multi-scale public good and the role of the common agricultural policy. J. Environ. Plan. Manag.58 (12), 2088–2112. 10.1080/09640568.2014.891975ï
19
LFU (2021). Kartieranleitung Weideschutzkommission. 1. Auflage - bewertung der Zäunbarkeit von Feldstücken.
20
LinnellJ.OddenJ. (2015). Are wolverines doomed to live in eternal conflict?Carnivore Damage Prevention news, 4–8. Available online at: www.rovdata.no.
21
MarsdenK.HovardasT. (2020). EU rural development policy and the management of conflictual species: the case of large carnivores. Biol. Conserv.243 (February), 108464. 10.1016/j.biocon.2020.108464
22
MaruccoF.ReinhardtI.AvanzinelliE.ZimmermannF.ManzR.PotočnikH.et al (2023). Transboundary monitoring of the wolf alpine population over 21 years and seven countries. Animals13 (22), 3551. 10.3390/ani13223551
23
MenzanoA.MaruccoF.SimonR. N.BerzinsR.BerceT.KnauerF.et al (2023). The efficacy of prevention systems in the Alps in the framework of the LIFE projects. LIFE WolfAlps EU. Available online at: https://ofb.hal.science/hal-04381762/document (Accessed April 03, 2026).
24
MertensA.PrombergerC. (2001). Economic aspects of large carnivore-livestock conflicts in Romania.
25
MettlerD.HahnF. (2020). Herdenschutz im Sömmerungsgebiet, Montagna, 1–3. Available online at: http://www.protectiondestroupeaux.ch/fileadmin/doc/Presse/Eigene_Artikel/Herdenschutz_im_Soemmerungsgebiet_Montagna_Juni_2020.pdf (Accessed April 03, 2026).
26
MettlerD.LüthiR.ReinhartS.SchiessA. (2021). Good practice for night pens on Alpine summer pastures. Carnivore Damage Prevention News22, 12–18.
27
MeyerM. (2024). Community-based conservation and wildlife conflict: evaluating costs in Namibia. Damage Prevention News28, 60–66.
28
MoserS.WillemsH.WerderC.StadlerM. (2017). Preparing for the increasing presence of large predators in South Tyrol: a challenge for Alpine farming, Carnivore Damage Prevention News, 13. 25–32.
29
MoserS.WerderC.WillemsH. (2019). Studie Wirtschaftlichkeit der Schafsömmerung bei Anpassung an die Grossraubtiersituation auf Schafalpen in den Kantonen Uri und Wallis Gesamtbericht Endversion.
30
Nationale Beratungsstelle Herdenschutz (2017). Nationale beratungsstelle herdenschutz - Tätigkeitsbericht 2017.
31
OrlandoP.ScerraM.PertoldiC.PaghS.FotiF. (2025). Field testing of an Acoustic anti-wolf collar in southern Italy. Ecologies6 (4), 79. 10.3390/ecologies6040079
32
ÖZ Österreichzentrum Bär Wolf Luchs (2025). Prävention - FörderungAvailable online at: https://baer-wolf-luchs.at/hilfe-bei/praevention-foerderung (Accessed August 23, 2022).
33
PhalanB.OnialM.BalmfordA.GreenR. E. (2011). Reconciling food production and biodiversity conservation: land sharing and land sparing compared. Science333 (6047), 1289–1291. 10.1126/science.1208742
34
PristonN. E. C.McLennanM. R. (2013). “Managing humans, managing macaques: human-macaque conflict in Asia and Africa,” in The macaque connection: cooperation and conflict between humans and macaques (New York: Springer), 225–250. 10.1007/978-1-4614-3967-7_14
35
ReinhardtI.RauerG.KluthG.KaczenskyP.KnauerF.WotschikowskyU.et al (2012). Livestock protection methods applicable for Germany—a Country newly recolonized by wolves. Hystrix. 23 (1), 62–72. 10.4404/hystrix-23.1-4555
36
SaifO.KanskyR.PalashA.KiddM.KnightA. T. (2020). Costs of coexistence: understanding the drivers of tolerance towards Asian elephants Elephas maximus in rural Bangladesh. ORYX54 (5), 605–611. 10.1017/S0030605318001072
37
SalvatoriV. (2014). Medwolf: a new project to decrease man-human conflicts in mediterranean-type areas. Carnivore Damage Prevention News1–52.
38
SteinwidderA. (2020). Weidehaltung für Anfänger: so gelingt der Einstieg. Bio-Austria. Available online at: https://www.bio-austria.at/a/bauern/weidehaltung-fuer-anfaenger-so-gelingt-der-einstieg (Accessed April 03, 2026).
39
Umweltbundesamt GmbH/Biologische (2018). Vielfalt und Naturschutz. Available online at: https://www.data.gv.at/katalog/dataset/76617316-b9e6-4bcd-ba09-e328b578fed2 (Accessed November 19, 2024).
40
VoigtC. C. (2023). Evidenzbasiertes wildtiermanagement. Berlin: Christian C. Voigt.
41
WerderD.MoserS. (2021). “Anpassung an die Grossraubtiersituation - auswirkungen auf Wirtschaftlichkeit,” in Sozioökonomie und Biodiversität am Beispiel von Schafhaltungsbetrieben, die Grenzertragsstandorte mit hoher Biodiversität bewirtschaften.
42
WerderD.WerderC. (2022). “Wolfsentwicklung und Konflikte mit Interessen der Alp- und Landwirtschaft - Grundlagenpapier Herdenschutz,” in Available online at: https://www.rkgk.ch/thema/beilage-1-schlussbericht-bueroalpe-grundlagenpapier-herdenschutz-220803-def-201-119.pdf (Accessed April 03, 2026).
Summary
Keywords
algorithm, Austria, wolf, brown bear, damage prevention, alpine pastures
Citation
Faffelberger IE and Knauer F (2026) Feasibility analysis of livestock protection implementation on alpine pastures. Pastoralism 16:15739. doi: 10.3389/past.2026.15739
Received
15 October 2025
Revised
08 March 2026
Accepted
10 March 2026
Published
10 April 2026
Volume
16 - 2026
Edited by
Sarah Robinson, University of Giessen, Germany
Updates
Copyright
© 2026 Faffelberger and Knauer.
This is an open-access article distributed under the terms of the Creative Commons Attribution License (CC BY). The use, distribution or reproduction in other forums is permitted, provided the original author(s) and the copyright owner(s) are credited and that the original publication in this journal is cited, in accordance with accepted academic practice. No use, distribution or reproduction is permitted which does not comply with these terms.
*Correspondence: Felix Knauer, felix.knauer@vetmeduni.ac.at
Disclaimer
All claims expressed in this article are solely those of the authors and do not necessarily represent those of their affiliated organizations, or those of the publisher, the editors and the reviewers. Any product that may be evaluated in this article or claim that may be made by its manufacturer is not guaranteed or endorsed by the publisher.