Abstract
Livestock production system and productivity are increasingly constrained by climatic variability, disparities in available production resources, and livestock population challenging pastoral livelihoods. These burdens accelerate loss of climate-resilient, and eco-friendly livestock diversities, and limit productivity enhancing interventions. Therefore, this study was conducted to assess the availability, and spatial distribution of livestock production resources, and to evaluate land suitability for major livestock species in the pastoral districts of Bale, and East Bale Zones of Ethiopia. Multi-stage sampling procedures were followed to select target kebeles (mini administrative units) for data collections on forage availability, water sources, veterinary services, and livestock market infrastructure. Data were collected through focus group discussions, key informant interviews, field observations, and GIS-based spatial analysis. The study showed that resources for livestock production are limited, and unevenly distributed, resulting in a substantial mismatch between livestock requirements, and available resources, thereby constraining the productivity, and sustainability of pastoral livelihoods. The estimated annual biomass yield (DM) from the existing land use surpasses the annual feed requirement (DM) for livestock body maintenance. Though surplus annual biomass, it is constrained by dense unpalatable vegetation, rugged terrain, early forage drying, and seasonal variability. Only 57.1% of animal health centers, and 41.0% of livestock markets are functional, concentrated in nearby towns and mixed-farming border, make the area undeserved. Suitability analysis revealed that only small proportions of the landscape are highly suitable for cattle, sheep, goats, and camels (3.4, 2.6, 1.4, 5.5%), respectively. The finding discloses a significant gap between livestock needs, and resource availability. The study emphasizes the urgency for focused forage and water development, increased veterinary and market services, and better resource management. Further, it helps stakeholders, and policymakers to support resilient pastoral systems that are subject to socioeconomic, and environmental stresses as well as sustainable livestock production.
Introduction
Pastoralism remains the dominant land-use system in Ethiopia’s lowlands (PFE and DF, 2010; Mekuyie et al., 2018). It is a way of life that sustains the livelihoods of 10–12 million people and supporting nearly one-third to two-fifths of the national livestock population (Belda, 2016). Moreover, the system plays a vital role in national food security, income generation, and resilience in arid and semi-arid environments besides its socio-cultural importance (Belay et al., 2005; Tegegne et al., 2013). However, despite its large scale of potentials and strategic importance for vast agro-ecological backgrounds, the contribution of pastoral livestock production to the country economy remains relatively low (Asresie and Zemedu, 2015; Gizaw et al., 2021). The low productive performances reflects a persistent gap between the system’s biological and economic potential, and its actual productivity, largely due to recurrent drought, rangeland degradation, animal health constraints, limited market access, and weak institutional, and policy support (Behnke, 2010).
On the other hand, the demand for animal products is rising quickly at both the regional and national levels due to urbanization, population increase, and shifting consumer patterns (Cecchi et al., 2010). This growing demand offers pastoral systems a great chance to increase their contribution to livelihoods and economic prosperity (Assefa and Mbugua, 2019). Therefore, realizing the system’s full potential, and guaranteeing sustainable development of Ethiopia’s lowlands requires increasing pastoral livestock productivity while preserving the system’s climate resilience, and low-input nature (Seré, 2020).
In Ethiopia, livestock sector productivity faces significant challenges, including feed and water scarcity, disease, and poor access to services and inputs (MoA, 2013; Entity, 2021). These constraints ultimately result in poor productive performance, leading to low yields, and relatively high production costs (FAO, 2019; Wieland et al., 2019; Hassan-Kadle et al., 2023). Failures in addressing these problems demonstrate a crucial gap that requires input suppliers and value chain participants to step in and increase the efficiency of livestock production (Ibeagha-Awemu et al., 2019; FAO, 2019). Even though the potential of livestock resources in pastoral and agro-pastoral regions is widely acknowledged, development interventions are being implemented in a fragmented, inconsistent, and often limited scale of adoption (Tucker et al., 2013). Therefore, most pastoralism development interventions fail to achieve sustained impact due to inadequate targeting, weak integration of local production systems, limited infrastructure, and insufficient consideration of spatial variability in resources (Mugerwa et al., 2014). As a result, despite continual funding efforts, pastoralists' economic success and productivity remain low and inconsistent throughout pastoral areas (Gudere et al., 2022).
Similarly, despite long-term efforts by various actors, the provision of adequate livestock production services in pastoral areas including Bale and East Bale Zones remains challenging due to limited resource availability, poor coverage, and restricted accessibility. Thus, the area faces significant challenges due to inadequate services, limited and unreliable data similar to other areas in the region (MoA, 2013). Moreover, previously conducted studies are incomplete, fragmented and lack comprehensive coverage, which has limitations in guiding effective and well-targeted interventions (Gizaw et al., 2020). Consequently, GIS-based assessment and mapping of livestock production resources can pinpoint high-potential regions as well as substantial gaps within specific areas of the objective to address this gap (Gebeyehu, 2019). This spatially informed approach increases the efficacy of intervention planning, execution, and allows targeted adoption of suitable technology for livestock production in drought prone pastoral areas. Therefore, this study was conducted to map livestock production resources, and suitability with the goal of informing sustainable interventions that take into account the complex dynamics of rangelands while meeting the needs of pastoralists, and stakeholders in order to address the gaps which helps better resource management, and pastoral lifestyles.
Materials and methods
Study area description
The study was carried out in the lowland areas of Bale, and East Bale Zones, encompassing nine pastoral districts: Delo-mena, Madda-walabu, Harana-buluk, Gura-damole, Lege-hida, Sewena, Rayitu, Dawe-kachen, and Dawe-serer (Figure 1). Geographically, the study area is located between 5°20′58″ N to 8°09′29″ N latitude, and 39°12′37″ E to 42°14′06″ E longitude. The elevation ranges from 300 to 1,500 m above sea level. The landscape is predominantly covered by woodland, bush-land, shrub-land, and grasslands. Pastoralism continues to be the primary livelihoods and source of employment, food, and money in these districts. In addition to being crucial for social organization, risk management, and adaptation, livestock raising is a major source of income and subsistence for households.
FIGURE 1
Socio-economic data collection
A cross-sectional, single-visit, multi-subject formal survey approach, as described by Doran (1990), was used to gather data on access to livestock production resources, including natural pasture lands, water sources, veterinary services, and livestock market access in the study districts. To support this, a reconnaissance survey was carried out during 2023, and consultations were held with the pastoral development offices in the study zones to gather background information on livestock production resources.
For this study, 18 potentiality and accessible kebeles were purposefully chosen for data collection from the nine pastoral districts included in the study. Prioritized study kebeles were chosen, following a thorough discussion and consultation with local elders, district and kebele experts, administrative bodies, and a team of researchers to identify those with access roads to reach them for data collection among all potentials considered for the study. In regard to equal representation, two kebeles were considered at random from each district. In addition, pastoralists owning at least one type of livestock species (cattle, camel, goat, or sheep) were randomly selected for interviews. Data collection involving human for interview, Focus Group Discussions (FGD), and Key Informant Interview (KII) was done after oral consent reached with the individuals. The FGDs of 8 members were conducted in five districts, involving livestock experts, and pastoralists while, KII of two individuals (development agent, and pastoralist) in the target kebeles were carried out. Secondary data were obtained from relevant sources. Data involving humans (household interview, focus group discussions, and key informant interviews) were conducted in line with ethical guidelines for human ethics, and experiment (Madda Walabu University Research and ethics committee, 2008) (ref. no RPEED/012/2015). Moreover, before the execution of data collection, researchers verbally obtain consent of the participants’ agreement.
Annual biomass yield was estimated based on Landsat data used for categorization of the study area land use land cover as disturbed forest, shrub-land, bush-land, grassland, and farmland obtained from the United States Geological Survey (USGS,1). The optimal dry matter (DM) production from the study area’s land cover vegetation was estimated using conversion factors (CF) of 1.0, 0.7, 0.5, 2.0, and 1.8 tons per hectare for disturbed forest land, shrub-land, bush-land, grassland, and farmland, respectively (FAO, 1987; Amsalu and Addisu, 2014). Also, annual livestock feed requirement was estimated for the existing different livestock species converted to Tropical Livestock Units (TLU; 250 kg = 1 TLU) by taking factors of 0.7, 0.1, 0.1, 1.0, and 0.5 for cattle, sheep, goat, camel, and donkey, respectively. The dry matter (DM) intake per TLU for body maintenance was estimated as 2.5% of the life body weight (i.e. 6.25 kg/day per TLU) (Jahnke, 1982; Gryseels, 1988; Yadessa et al., 2016). Livestock water sources in the study districts was ranked by calculating index values of weighted average (Musa et al., 2006).
Coordinate (GPS) data collection and mapping method
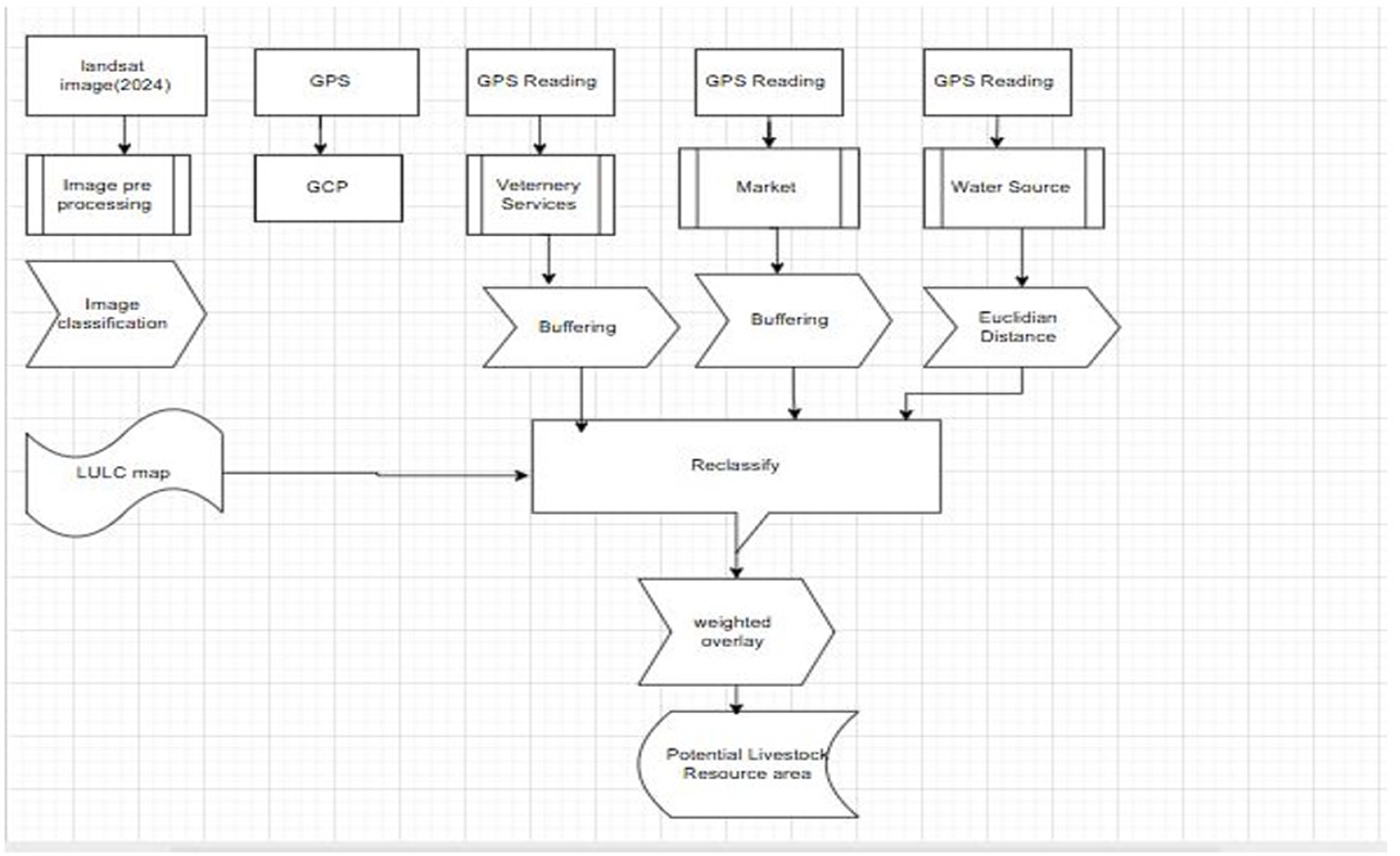
Coordinate (GPS) data gathering and mapping is utilized to assess important livestock production resources, such as forage availability, water supplies, veterinarian services, and market access in order to create a thorough resource suitability map (Ajibade et al., 2019). Satellite image with 30-m resolution were used to identify land use, and land cover (LULC) types, a Landsat 8 Operational Land Imager (OLI). These cloud, and haze free images were obtained free of charge from the United States Geological Survey (USGS) via1), during the wet season to ensure clear visibility. A supervised classification method using the Maximum Likelihood Classifier (MLC) was applied to categorize the LULC classes from the imagery. To validate the accuracy of these classifications, ground-truth were performed by collecting geographic coordinates of various land features, and resources using a handheld Global Positioning System (GPS) device during fieldwork.
Field collected GPS data included exact locations of livestock production resources, which used to generate resource maps. These maps were rasterized, and used in spatial analysis for identifying suitable areas for livestock production. The resource suitability assessment followed a GIS-based Multi-Criteria Decision Analysis (MCDA) approach, consisting of the three main steps (
Nigussie et al., 2019).
1. Standardization/reclassification of criteria maps: Each resource-related factor (criterion) was reclassified into four suitability classes; S1 (Highly Suitable), S2 (Moderately Suitable), S3 (Marginally Suitable), and N (Not Suitable) with corresponding values ranging from 1 to 4. This was performed using the Spatial Analyst Tool in a GIS to ensure comparability across all factors.
2. Weight assignment using analytical hierarchy process (AHP): The AHP was applied within IDRISI Selva 17 to determine the relative importance, and weights of parameters used in livestock production resource suitability analysis. To assess the relative impact of each criterion, a pairwise comparison matrix was created using the standard Saaty scale (1–9), and weights were obtained by normalizing the comparison matrix’s primary eigenvector (Wind and Saaty, 1980; Saaty, 2008), and experts’ judgement. Consistency ratio (CR) was used for judgement of consistency, calculated as the ratio of the consistency index (CI) to the random consistency index (RI), where CI = (λmax − n)/(n − 1), λmax is the principal eigenvalue, and n is the number of criteria (Yalew et al., 2016).
The normalized principal eigenvector was obtained by averaging the normalized relative weights of the criteria (Equation 1). The resulting CR value of 0.03, which is below the acceptable threshold of 0.01, indicates a high level of consistency in the pairwise comparisons. The final weights assigned to the criteria were land use/land cover (0.4321), water sources (0.2987), veterinary services (0.1794), and livestock market access (0.0898), reflecting their relative importance in determining livestock production resource suitability (Table 1).
TABLE 1
| Serial number | Factors | Weight |
|---|---|---|
| 1 | Land use land cover (feed) | 0.4321 |
| 2 | Water sources | 0.2987 |
| 3 | Veterinary service | 0.1794 |
| 4 | Livestock market | 0.0898 |
| CR | 0.03 | |
Criteria weights of the pair-wise comparison matrix factors.
Where:
S= suitability score,
Wi= weight of the i
thfactor,
Xi= score of the i
thfactor.
3. Weighted overlay, and suitability mapping: The weighted factors, and standardized maps were overlaid using a weighted overlay analysis technique. The suitability was modeled by multiplying the weights, and scores of criteria, and sub-criteria in the following MCE Equation 2:
Where: Ci = standardized score of the ith criterion, rj = rating of the jth sub-criterion, ∏ = product function of the MCE model.
Finally, based on the pairwise comparisons, the suitability classes (S1, S2, S3, N) were ranked, and mapped using the IDRISI-17 software (Bhushan and Rai, 2004; Rossiter, 2009; Nigussie et al., 2019). This resulted in a comprehensive livestock production resource suitability map, which can support strategic planning, and sustainable resource utilization in the study districts (Figure 2).
FIGURE 2
Results
Livestock production resource assessment
The distribution, and composition of livestock species vary markedly across the study districts, reflecting differences in rangeland conditions, production objectives, and livelihood strategies (Figure 3). The study presents livestock population size, and species diversity across the pastoral districts highlighting notable inter-zonal, and intra-district variations in herd composition. Cattle populations are higher in the pastoral districts of Bale Zone than in East Bale, whereas sheep dominate in East Bale, particularly in Rayitu, and Dawe-Serer districts. In contrast, goat and camel populations are relatively similar across both zones, although goats remain the most dominant species in East Bale. Overall, the results indicate that cattle and goats are the dominant livestock species, followed by sheep and camels. Focus group discussions and key informants confirmed a shift in rangeland composition that has favored goats over cattle in most districts, except Delo-Mena and Harena-Buluk, where cattle remain dominant. Goats are increasingly preferred due to their adaptability of rangeland conditions, including the decline of grasses favored by cattle. The livestock system is primarily pastoral, relying on seasonal mobility to access pasture and water.
FIGURE 3
Livestock feed resource availability and balance
The availability and contribution of different feed resources are critical for sustaining livestock productivity in pastoral systems. Table 2 provides a comparative overview of major feed resources across the land use types in the study districts, including dry biomass yield and the corresponding livestock maintenance requirements expressed in tropical livestock units (TLU). The analysis highlights the relative importance of natural pasture, browsing plants (shrubs and bushes), and tree foliage as key components of the livestock diet in the pastoral areas. Key informants indicated that livestock in the study areas rely on feed from communal and private pastures, as well as traditionally irrigated peaty croplands. Based on the land use land cover observations and dry matter (DM) feed conversion factors, the total available biomass estimated at approximately 5465326.9 tons per year. This total biomass substantially exceeds the estimated annual livestock feed requirement of 3313585.3 tons (Table 2). Among the land use types, shrubland, bushland, and grassland areas contribute the largest share, providing 95.0% of total DM per year (Table 2). On the other hand, the effective utilization of this apparent feed surplus is severely limited by several constraints, including dense bush encroachment that restricts access, steep and rugged terrain that limits grazing mobility, tall vegetation in disturbed forests that complicates foraging, and long distances to water sources that reduce grazing efficiency. Seasonal variability and early drying of vegetation further limit feed availability and quality throughout the year. Among livestock, cattle represent the largest number of TLU, demanding more feed accounting for 64.2% of the total DM requirement, while camels and goats also contribute substantially to overall feed needs. During critical feed scarcity in the area, pastoralists practice livestock mobility, and destocking to purchase of fodder for the rest of their animals to combat the situation.
TABLE 2
| Major feed resources | Livestock feed requirement | |||||||||||
|---|---|---|---|---|---|---|---|---|---|---|---|---|
| No | LULC type | Area (Ha) | Cover (%) | CF (DM) | DM(ton)/year | No | LVK type | LVK number | CF (TLU) | Total TLU | DM(ton)/TLU/year | Total DM(ton)/TLU/year |
| 1 | Disturbed forest | 129297 | 0.025 | 1 | 129297 | 1 | Cattle | 1333844 | 0.7 | 933690.8 | 2.28 | 2128815.0 |
| 2 | Shrubland | 1589805 | 0.309 | 0.7 | 1112863.5 | 2 | Goat | 1607929 | 0.1 | 160792.9 | 2.28 | 366607.8 |
| 3 | Bushland | 1732924 | 0.337 | 0.5 | 866462 | 3 | Sheep | 464317 | 0.1 | 46431.7 | 2.28 | 105864.3 |
| 4 | Grassland | 1607551 | 0.313 | 2 | 3215102 | 4 | Camel | 230231 | 1 | 230231 | 2.28 | 524926.7 |
| 5 | Farmland | 78668 | 0.015 | 1.8 | 141602.4 | 5 | Equine | 164361 | 0.5 | 82180.5 | 2.28 | 187371.5 |
| | Total | 5138245 | | | 5465326.9 | | | | | 1453326.9 | | 3313585.3 |
Major livestock feed resource, estimated biomass yield (DM), and maintenance feed balance in the study area.
LULC, land use land cover; DM, dry matter; CF, conversion factor; LVK, livestock; TLU, tropical livestock unit.
Livestock watering points
Access to water is a critical determinant of livestock productivity and mobility in pastoral systems. The ranking of water sources based on their usage and availability for livestock, including rivers and boreholes (Eelaa) is summarized in Table 3. Results showed that Boreholes, and rivers are the major sources of water for livestock in the area. In Bale Zone, boreholes were the most important water source (rank index 0.36), followed closely by rivers (0.34), whereas in East Bale Zone, rivers ranked highest (0.38), with boreholes second (0.27) (Table 3). Ponds were the third most used source in both zones, while tap water and springs/groundwater rarely utilized, showing negligible rank indices. During the dry season, livestock often travel long distances to access these water points, underlining the challenges of water availability in the study areas. Over 50% of the water sources in both zones are situated at over 6 km from grazing areas. Consequently, 33.8% of livestock in Bale and 42.4% in East Bale travel 6–10 km to access water, while 28.5% in Bale and 30.2% in East Bale cover distances exceeding 10 km. Only 0.8% of livestock in Bale and none in East Bale access water within 1 km of grazing sites, stressing poor integration of water sources and limited dry-season grazing support.
TABLE 3
| Type of water sources | Bale Zone districts | East Bale Zone districts | ||
|---|---|---|---|---|
| Index | Rank | Index | Rank | |
| River | 0.344 | 2 | 0.378 | 1 |
| Pond | 0.280 | 3 | 0.253 | 3 |
| Borehole/Elaa | 0.363 | 1 | 0.273 | 2 |
| Tap-water | 0.000 | 5 | 0.000 | 5 |
| Spring/ground | 0.014 | 4 | 0.016 | 4 |
| Distance travelled | Percent (%) | Percent (%) |
|---|---|---|
| < = 1 km | 0.83 | 0.00 |
| 1–5 km | 36.92 | 27.45 |
| 6–10 km | 33.76 | 42.44 |
| >10 km | 28.49 | 30.21 |
Livestock drinking water sources (rank) and average distance traveled (km) by animals in the study area.
Livestock disease prevalence
Livestock wellbeing is a determining factor for productivity in pastoral systems, with disease prevalence directly affecting herd performance and livelihoods. Prevalence of diseases based on records from pastoral offices and veterinary service centers are summarized in Table 4. Data from pastoral offices and veterinary service centers indicate that cattle are the most affected species, followed by sheep and goats, while camels experience relatively fewer disease types, likely due to their greater physiological resistance. Nevertheless, certain diseases such as pasteurellosis, brucellosis, mastitis, rabies, and parasitic infections are common across species, reflecting shared environmental and management risk factors.
TABLE 4
| Livestock species | Major diseases |
|---|---|
| Cattle | Contagious Bovine Pleuro Pneumonia (CBPP), Blackleg (Abagorba), Foot and Mouth disease (FMD), Anthrax (Abasanga), Lumpy skin disease (LSD), rabies, pasteurellosis, brucellosis, mastitis, Dermatophylosis, and Parasites |
| Sheep and goat | Contagious Caprine Pleuro Pneumonia (CCPP), Foot and Mouth disease (FMD) (Masa), Dermatophylosis, pasteurellosis, brucellosis, and Parasites |
| Camel | Blackleg, pasteurellosis, brucellosis, rabies, mastitis, and Parasites |
Common livestock diseases prevalent among species in the study area.
Livestock market access
Market access for livestock is a critical factor in determining net returns from production output, and livelihood of the pastoral communities. Table 5 summarizes livestock market access in the study area. Livestock marketing is largely dominated by informal bush markets, reflecting limited access to structured market systems. As a result, the East Bale Zone has 120 bush markets, 87 primary markets, and just two secondary markets, whereas the Bale Zone has 57 bush markets, 34 primary markets, and 0 secondary markets (Table 5). This significant reliance on bush markets indicates a lack of access to a regulated and organized livestock market system in the study districts.
TABLE 5
| Study area | Market types | |||
|---|---|---|---|---|
| Bush | Primary | Secondary | ||
| Bale zone | 57 | 34 | 0 | |
| East Bale zone | 120 | 87 | 2 | |
| Total | 177 | 121 | 2 | |
| Market distance (km) | ||||
| | ≤ 5 | 6–15 | 16–25 | >25 |
| Bale | 33 | 8 | 35 | 15 |
| East Bale | 71 | 15 | 84 | 39 |
| Total | 104 | 23 | 119 | 54 |
Major livestock markets in the study area.
Secondary markets which are crucial for the livestock market to grow beyond the local level are essentially nonexistent except two secondary markets in the East Bale Zone. This shows a critical gap in market infrastructure that hinders economic progression in livestock system. Moreover, many markets are situated over 15 km from livestock production areas (Table 5). These indicated that herders have limited nearby access to formal market infrastructure.
Spatial distribution of livestock production resources
The spatial distribution of livestock production in the pastoral system is closely linked to land cover, and feed resources mainly form natural pasture. Coordinate (GPS) data gathering and mapping of 2024 shows that land use land cover of the study area for forage were: disturbed forest (2.52), shrubland (30.94), bush land (33.73), grassland (31.29), and farmland (1.53) percent coverage (Table 2). Overall, the indicated study area coverage was used for livestock distribution and feed resources availability. It was observed that shrub-land, bush-land, and grassland are the major land covers, whereas disturbed forest, and farmland cover are very low (Table 2; Figure 4). According to the KI perception, and FGD discussants, previously economical, and ecologically viable rangeland areas are becoming deteriorated. These days’ bush encroachments become the caustic factors for rangeland degradation, and overgrazing of the limited areas.
FIGURE 4
The analysis of water points, and their suitability for livestock drinking revealed a critical constraint to pastoral production system (Table 6). A total of 441 livestock water points (ponds, boreholes, springs, tap-water) were identified across the nine study districts. Of these, only 84 water points (19.05%) are functional, while the remaining 357 (80.95%) are non-functional. The high rate of non-functionality is primarily attributed to frequent, and prolonged droughts, as reported by KI, and FGD. Accordingly, relatively better access to water points observed in few districts: Gura-damole (82 total), Sewena (58), Rayitu (63), and Delo-mena (63), having short distances to access water while the remaining districts’ livestock travel more distances to reach water sources, and this reduce productivity.
TABLE 6
| Status | Study districts | Total | % | ||||||||
|---|---|---|---|---|---|---|---|---|---|---|---|
| Gura damole | Harena buluk | Madda walabu | Delo mena | Dawe kachen | Lege hida | Dawe Serer | Sewena | Rayitu | |||
| Fun | 8 | 10 | 17 | 12 | 9 | 4 | 2 | 12 | 10 | 84 | 19.05 |
| NFun | 74 | 30 | 17 | 51 | 24 | 29 | 33 | 46 | 53 | 357 | 80.95 |
| Total | 82 | 40 | 34 | 63 | 33 | 33 | 35 | 58 | 63 | 441 | 100 |
Livestock water sources (ponds, boreholes, springs, Tap-water) distribution, and their status in the study area.
Fun = functional; NFun, not functional.
Since, easy access to water sources reduce the energy needed for long-distance travel, areas near perennial rivers are highly to moderately suited for raising cattle, sheep, goats, and camels. However, 40.9% for camels, 75.8% for sheep and goats, and 50.3% for cattle are not appropriate (Figure 5). Poor water quality, greater distance to water sources, poor water infrastructure upkeep, and the drying up of natural pasture as a result of drought are all possible contributing factors to the restricted appropriateness. The irregular spatial distribution of water stations in Figure 5 fails to align with the requirements for cattle distribution. On the other hand, large grazing areas are still undeserved, and functional water sites are grouped together, causing livestock concentration and overuse of rangeland.
FIGURE 5
The spatial distribution of veterinary service shows considerable disparities in accessibility, and coverage (Figure 6). Districts with better access such as Rayitu, and Laga-hida from East Bale, and Madda-Walabu from Bale zone are the best-served districts, with 17–19 veterinary posts each. The relatively close distance of veterinary posts in these districts enhance ease of access for the livestock keepers, improving responsiveness during outbreaks, and reducing delays in treatment. Whereas limited access districts such as Gura-damole, Dawe-serer, and Dawe-kachen show sparser distribution, with only 5 to 12 veterinary posts, and greater distances. These conditions significantly limit the suitability of the veterinary services in those areas, potentially leading to delays in treatment, increased livestock morbidity, and mortality, and poor disease control. Study areas that are close to veterinary posts were highly, and moderately suitable for cattle, sheep, goat, and camel productivity as it minimizes loss of energy in traveling long distances (Figure 6 right).
FIGURE 6
The spatial distribution of livestock markets across the pastoralists’ district shows notably unevenness in development, and distribution. A total of 123 formal livestock markets (including both primary, and secondary) exist across the study area (Table 5). However, their distribution is highly unbalanced across the districts, as illustrated (Figure 7). As to district wise distribution, Gura-damole, Harena-buluk, Madda-Walabu, and Delo-mena are relatively well-served, each having 6 to 8 formal primary livestock markets. In contrast, Dawe-kachen has only one formal market, while Dawe-serer has no formal livestock market at all. This uneven distribution indicates lack of coordinated infrastructure planning, which negatively affects market access, and efficiency. Areas with more markets (e.g., Madda-Walabu, and Harena-buluk) are better positioned to support livestock performance, and timely marketing of animals. Districts with limited or no markets face barriers to livestock trade, due to increased travel distance to access markets, higher transportation costs, and market congestion in better-served districts.
FIGURE 7
Livestock production suitability analysis
Spatial distribution and suitability of land use/land cover (LULC), animal health centers (AHC), water points (WP), and marketplaces (MP) for the four major livestock species; cattle, sheep, goats, and camels across the studied pastoral districts are presented in Table 7. The findings identify the most suitable areas for each livestock type, based on how well different factors support livestock production in the area (Figure 7).
TABLE 7
| Livestock category | Weighted factors | ||||||||
|---|---|---|---|---|---|---|---|---|---|
| Suitability classes | LULC (Km2) | % | AHC (Km2) | % | WP (Km2) | % | MP (Km2) | % | |
| Cattle | GL | 16222.4 | 32.2 | 3,458.3 | 6.9 | 7,359.1 | 14.6 | 10735.7 | 21.3 |
| SBL | 17294.1 | 34.3 | 6,952.67 | 13.8 | 10383.0 | 20.6 | 3,024.4 | 6.0 | |
| FL | 14408.7 | 28.6 | 6,811.12 | 13.5 | 7,316.1 | 14.5 | 2,939.4 | 5.8 | |
| DF | 2,513.2 | 5.0 | 33216.1 | 65.9 | 25380.2 | 50.3 | 33738.8 | 66.9 | |
| Sheep | GL | 16222.4 | 32.2 | 3,458.3 | 6.9 | 4,339.8 | 8.6 | 4,213.1 | 8.4 |
| SBL | 17294.1 | 34.3 | 4,047.9 | 8.0 | 3,019.4 | 6.0 | 6,522.6 | 12.9 | |
| FL | 14408.7 | 28.6 | 2,904.8 | 5.8 | 4,869.7 | 9.7 | 3,024.4 | 6.0 | |
| DF | 2,513.2 | 5.0 | 40027.3 | 79.4 | 38209.6 | 75.8 | 36678.3 | 72.7 | |
| Goat | GL | 1,065.3 | 2.1 | 3,458.3 | 6.9 | 4,339.8 | 8.6 | 4,213.1 | 8.4 |
| SBL | 32451.1 | 64.4 | 4,047.9 | 8.0 | 3,019.4 | 6.0 | 6,522.6 | 12.9 | |
| FL | 14408.7 | 28.6 | 2,904.8 | 5.8 | 4,869.7 | 9.7 | 3,024.4 | 6.0 | |
| DF | 2,513.2 | 5.0 | 40027.3 | 79.3 | 38209.6 | 75.8 | 36678.3 | 72.7 | |
| Camel | GL | 1,065.4 | 2.1 | 3,458.3 | 6.9 | 12228.8 | 24.2 | 13760.1 | 27.3 |
| SBL | 32451.1 | 64.3 | 6,952.7 | 13.8 | 12829.4 | 25.4 | 2,939.4 | 5.8 | |
| FL | 14408.8 | 28.6 | 6,811.2 | 13.5 | 4,808.6 | 9.5 | 2,847.5 | 5.7 | |
| DF | 2,513.2 | 5.0 | 33216.1 | 65.9 | 20571.6 | 40.8 | 30891.3 | 61.2 | |
Livestock production resource availability evaluation factors, and their suitability classes in relation to livestock categories in the study area.
LULC, land use land cover; AHC, animal health centers; WP, water points; MP, market places; GL, grassland; SBL, shrub and bush land; FL, farm land; DF, disturbed forest.
In the study area cattle production practices in terms of LULC; shrub/bushland (34.29%), and grassland (32.16%) were dominate spatially and more suitable. Animal health centers: highest in disturbed forest (65.85%) indicating that services are concentrated there, despite the area being less ideal for grazing. Water point accessibility: disturbed forest (50.32%), and Shrub/bushland (20.59%) are with good water availability in these areas. Market access: again, disturbed forest leads (66.89%) suggesting primary market access is more reliable in this area. While grassland and shrub/bushland are ecologically suitable for cattle and sheep grazing, supporting infrastructures like AHCs, water, and markets are concentrated in disturbed forest areas, which limit productivity in ideal grazing areas.
For sheep production practices, most suitable areas where shrub/bushland (34.3%), and grassland (32.2%); AHC: dominated by disturbed forest area (79.4%); Water access: disturbed forest (75.8%), and market access also disturbed forest area (72.7%). Similar to cattle, disturbed forest areas provide better services, but shrubs, and grasslands are more ecologically favorable. This implies, sheep production is limited by poor alignment between ecological zones, and infrastructure access in the study districts.
Goat production, most suitable LULC: Shrub/bushland (64.3%) indicating goats are highly adapted to bushy, arid environments. Whereas, AHC: disturbed forest (79.4%); Water Access: disturbed forest (75.8%); and market access: disturbed forest (72.7%). Goats show high ecological suitability in shrublands, but services are lacking in these areas with a clear mismatch between suitability, and infrastructure availability.
For camel production most suitable LULC: shrub/bush-land (64.3%); water access: shrub/bush-land (25.4%) and grassland (24.3%) is relatively better compared to other livestock types. On the other hand, market access: grassland (27.3%), and AHC: still dominated by disturbed forest (65.9%) areas. Therefore, camels are best suited for shrub/bush-land areas, which align better with their natural habitat. Unlike other livestock species, camel-suitable areas have relatively better water, and market access, though health services are still concentrated in disturbed forest zones.
Discussions
Livestock production resources and suitability analysis
Livestock production resource assessment revealed uneven distribution and limited accessibility of key resources across the pastoral districts (Teka et al., 2022). These showed that efforts to increase livestock production in these areas have been insufficient at the moment. In a comparable way, evidence indicates that challenges including inadequate services, poor forage production, and restricted access to water seriously impair livestock output; resolving these problems is essential to enhancing pastoral livelihoods (Tahir et al., 2018; Pathot, 2020). Based on this study, there are notable differences in the distribution of livestock throughout the districts, which are mostly determined by vegetation type and availability water. This was clearly shown that goats now exceed cattle in most places as a result of changes in the vegetation that favor browse feeding. This pattern is consistent with Yosef et al. (2013)’s report, which shows a decline in cattle and an increase in camels in pastoral areas. When combined with current study report, there is a dynamic change in the dominance of livestock species throughout the study areas. While cattle historically led, goats become more dominant in most districts due to ecological changes, and adaptation strategies.
The spatial distribution of livestock production in Bale, and East Bale zones pastoral areas is significantly constrained by the decline of natural forage due to poor access to feed resources, despite better biomass yields. Similarly, Abate and Angassa (2016), and Tolera and Senbeta (2020) reported that the decline in viable vegetation, and insufficient feed intake result in reduced animal performance which affects pastoralists’ livelihood (Shapiro et al., 2017). Bushland, and disturbed forest areas contribute the major biomass, supplying 89.6% tons of DM annually. However, its effective utilization is hampered by multiple physical, and environmental barriers which might include dense bush encroachment, difficult terrain, steep slopes, tall vegetation, seasonal variability, and early vegetation drying (Figure 4). These factors restrict livestock access to feed, underlining urgent strategic feed resource management, and land-use planning to improve access to feed. The change in vegetation type and cover of the rangeland leads to shifting towards species that can survive in marginal rangelands, such as goats and camels (Yosef et al., 2013). Whereas, cattle and sheep production are likely to face more challenges unless rangeland rehabilitation, feed development, and land use planning introduced in the area. Thus, interventions such as feed conservation, bush clearing, and improving water access could help convert the surplus into actual feed use to improve livestock productivity.
Livestock in the study area rely on various sources of water, remarkably vary in preference, and accessibility between dry, and wet seasons. Borehole (Eelaa), and perennial rivers are potential sources of livestock water compared to pond, and other sources. The major challenges were, poor integration of existing water sources and dry-season grazing orbits, and water development interventions not aligned with seasonal livestock mobility patterns. Such mismatches contribute to a significant water scarcity during the dry season when alternative sources are limited (Amede et al., 2009). In addition, low functionality of water points during drought season in the area were major bottleneck of livestock productivity since water stress lowers animal body condition, milk yield, and increase mortality (Duguma et al., 2011). Likewise, long-distance travel to water points negatively impacts: grazing time, energy balance, and herd management efficiency.
Blocksome and Powell (2007), Gavili et al. (2011), and Terfa and Suryabhagavan (2015) reported that water access suitability for cattle, sheep and goat, and camel classified as <8km, <5km, and <10 km distance, respectively, were highly suitable. Accordingly, the study highlights a severe shortage of reliable water sources for livestock in the study districts suggesting immediate interventions to rehabilitate, and maintain existing water points, develop climate-resilient water infrastructure, and improve spatial planning to ensure equitable distribution of water sources across the districts (Bedelian et al., 2022). Because, these improvements are critical for enhancing livestock productivity, pastoralist resilience, and sustainable resource use. The study also informs need for the integration of water sources with forage availability, and livestock mobility routes. Therefore, prioritizing development of boreholes, and river-based water points, while minimizing the distance to grazing area is essential for livestock productivity, and pastoralist resilience.
The study districts are located in a warm, semi-arid climate of the East African lowlands (FAO, 2019), that prone to different livestock diseases. Despite high prevalence of diseases in the area, veterinary services are severely limited (Figure 6). As to the national context, only 30% of livestock keepers in Ethiopia have access to veterinary services (CSA, 2016), indicating that the observed spatial disparities are part of a wider systemic issue. This deficit might be appears from poor infrastructure, lack of trained personnel, essential inputs like drugs, and inadequate access. Similarly, Gizaw et al. (2021), and Hassan-Kadle et al. (2023) confirmed that the overall delivery of veterinary services, and effective livestock health remains a major challenge for pastoralists.
In the study zones, the uneven distribution of veterinary service favoring few districts while leaving others underserved which underlines the need for targeted intervention to expand service coverage to reduce high mortality rate of the livestock. In such situations; disease surveillance, veterinary public health, and other functions are important in the area since livestock diseases have impacts on livestock loss, farm products, market opportunity, human health, and cause impairment of welfare (Ministry of Agriculture and Rural Development, 2008; Jilo et al., 2016; Hassan-Kadle et al., 2023). In the area, such situations lead to reactive mobile vaccination efforts during outbreaks than proactive disease management. Overall, the prevalence of livestock disease underscores the need for species-specific health management strategies, and integrated control programs to reduce the challenges. Thus, strategic planning, and infrastructure development are urgently needed to ensure equitable access to improved animal health, livestock productivity, and pastoralist livelihoods.
Livestock, and their product marketing in the study districts face significant challenges where market access in the zones’ pastoral districts characterized by bush markets, lack of market infrastructure, and access to formal markets. These challenges hinder livestock commercialization opportunities for pastoralists in the area. In line with the present finding, Ng’ang’a et al. (2022), reported that livestock marketing practiced through informal channels (farm gates, roadside, village markets, and auctions) in Africa. Similarly, insights from FGDs, and KIs reinforce that livestock marketing in the districts is perceived as very weak, and communities face difficulties in getting fair prices, and consistent demand. Moreover, the participants underscore that being market places far from production site, herders compelled to sell at the lower prices less bargaining power (Abebe et al., 2025). Furthermore, limited awareness, and traditional beliefs of life animal accumulation hinder market activities (Asegede et al., 2015). Likewise, the distribution of markets does not correspond proportionally with the livestock population across the districts (Figure 3), signifying the misalignment of market access. This implies the need to improve spatial equity in market infrastructure through new market expansion in underserved districts (Dawe-kachen, and Dawe-serer), upgrading existing market facilities, enhancing road connectivity to market areas, and developing seasonal markets along the pastoral corridors (Abebe et al., 2025). The current spatial arrangement of livestock markets in the study districts hamper the efficiency of the livestock marketing system. Addressing this imbalance is essential for improving pastoralist livelihoods, stimulating the local economy, and enhancing resilience in recurrent droughts, and other stressors.
As to the overall, livestock suitability concerns, there is a geographical mismatch of ecological suitability (grasslands and shrublands), and service infrastructures mostly in the forest areas. This study discloses insufficient production resource (forage, water, veterinary service, and market) availability significantly impairs livestock productivity, and pastoralist livelihoods in the area. Concurrently, Amiri (2009), and Negassa et al. (2011) reported that these factors influence livestock production in pastoral systems. Shrub/bushlands are more ideal LULC for goats, and camels, while grasslands better suit for cattle, and sheep. To optimize livestock productivity, development efforts should focus on: improving infrastructure (veterinary centers, water points, market places) in the pastoral system (Lutta et al., 2021). Thus, implementing land-use policies that prioritize pastoral areas livestock resource mapping is crucial to guide decision-making and policy support (Wasonga et al., 2020; Gudere et al., 2022) particularly that aligned with potential grazing areas. Despite the presence of livestock resources, the marginal suitability for livestock production highlights the need to address resource distribution challenges. Therefore, productivity is often compromised, and the suitability map indicates varying suitability levels for different livestock species in the study districts.
Limitation of the study
While this study has several strengths, it also has important limitations that should be acknowledged. Among the nine districts in Bale, and East Bale Zones, only 18 kebeles were purposively selected based on their accessibility, stability, and the availability of roads for data collection. As a result, remote and insecure areas were excluded, which may limit the representativeness of the data and the generalizability of the findings to the wider pastoral population. Furthermore, the exclusion of less accessible kebeles may have overlooked variations related to seasonal feed availability, livestock mobility (inflow and outflow), the functionality of infrastructure (such as veterinary services, and markets), and the socio-cultural and economic dimensions of pastoral livelihoods. These factors are critical in shaping pastoral systems and mobility patterns. Therefore, future studies are recommended to include a wider range of pastoral districts, and kebeles to better capture these dynamics, and improve the strength and applicability of the findings in pastoral contexts.
Conclusion
This study assessed livestock production resources in pastoral districts, revealing significant challenges in the area. Despite large livestock population, pastoralists face limited access to resources which impacted livestock productivity. Uneven distribution of resources, and essential services, including pasture, water, veterinary services, and market exacerbate livestock productivity, and benefits gained from the system. The relative abundance of livestock production resources in the adjacent mixed farming districts highlights the need for interventions to address the disparities in the pastoral area. This work underscores the importance of strategic planning to improve resource access, and ensure the long-term viability of livestock production. It also disclosed that study districts are marginally suitable for livestock production due to the unequal distribution of essential resources (feed, water, veterinary services, and markets). To address these huge gap, multi-sectoral approach for resource rehabilitation, and evenly distribution of infrastructures are imperative to support sustainable livestock production.
Statements
Data availability statement
The data used for this manuscript is available up on reasonable request.
Ethics statement
The studies involving human participants were approved by Institutional Research Ethics Review Committee, Madda Walabu University. The committee declared that all conditions had been met by approving with a certificate (ref. no RPEED/028/2016, 13 March 2023 or 04/495 07/2016 EC). The study was conducted in accordance with the local legislation and institutional requirements while participants provided their verbally informed consent to participate in this study.
Author contributions
GD: conceptualization, planning, research, data gathering, data analysis, writing the original draft, reviewing, supervision, and editing; BL: conceptualization, data collection, data analysis, and writing, reviewing, and editing; DK: conceptualization, data collection, data entry, draft writing, supervision, and reviewing; TA: conceptualization, data collection, supervision, and reviewing the draft. All authors contributed to the article and approved the submitted version.
Funding
The author(s) declared that financial support was not received for this work and/or its publication.
Acknowledgments
The authors would like to acknowledge participant experts, FGD, and KII members for their time, and genuine opinions. We also express our gratitude to Madda Walabu University for providing logistics, and research input cost support.
Conflict of interest
The authors(s) declared that this work was conducted in the absence of any commercial or financial relationships that could be construed as a potential conflict of interest.
Generative AI statement
The author(s) declared that generative AI was not used in the creation of this manuscript.
Any alternative text (alt text) provided alongside figures in this article has been generated by Frontiers with the support of artificial intelligence and reasonable efforts have been made to ensure accuracy, including review by the authors wherever possible. If you identify any issues, please contact us.
Footnotes
References
1
AbateT.AngassaA. (2016). Conversion of savanna rangelands to bush dominated landscape in borana, Southern Ethiopia. Ecol. Processes5 (1), 6. 10.1186/s13717-016-0049-1
2
AbebeR.YesigatA.AfeshaN.FediluA.GirmaM.AbaynehY.et al (2025). Livestock marketing practices and determinants of livestock market supply among pastoralists and agro-pastoralists in the arid and semi-arid areas of Ethiopia. Pastor. Res. Policy Pract.15, 14402. 10.3389/past.2025.14402
3
AjibadeF. O.OlajireO. O.AjibadeT. F.NwogwuN. A.LasisiK. H.AloA. B.et al (2019). Combining multicriteria decision analysis with GIS for suitably siting landfills in a Nigerian state. Environ. Sustain. Indic.3, 100010. 10.1016/j.indic.2019.100010
4
AmedeT.DescheemaekerK.PedenD.van RooyenA. (2009). Harnessing benefits from improved livestock water productivity in crop-livestock systems of Sub-Saharan Africa: synthesis. Rangel. J.31 (2), 169–178. 10.1071/rj09023
5
AmiriF. (2009). A model for classification of range suitability for sheep grazing in semi-arid regions of Iran. Livest. Res. Rural Dev.21, 68.
6
AmsaluT.AddisuS. (2014). Assessment of the grazing land and livestock feed balance in Gummara-Rib watershed, Ethiopia. Curr. Agric. Res. J.2, 114–122. 10.12944/carj.2.2.08
7
AsegedeM.BisratA.HagosY.GugsaG. (2015). Livestock market value chain assessment in selected sites of Tigray, North Ethiopia: challenges and opportunities for enhancing animal product export. Glob. Veterinaria14 (1), 48–55.
8
AsresieA.ZemeduL. (2015). Contribution of livestock sector in Ethiopian economy: a review. Adv. Life Sci. Technol.29, 2015. Available online at: www.iiste.org.
9
AssefaY.MbuguaM. (2019). Improving livestock markets to generate economic growth and resilience in East Africa. Available online at: https://dai-global-developments.com/articles/improving-livestock-markets-to-generate-economic-growth-and-resilience-in-east-africa (Accessed February 20, 2023).
10
BedelianC.BonayaM.IbrahimA. A.HesseC.KarahoE.NgarachuF.et al (2022). Improving the functionality of water investments in the drylands.
11
BehnkeR. H. (2010). The contribution of livestock to the economies of IGAD member states: study findings, application of the methodology in Ethiopia and recommendations for further work. IGAD LPI Working Paper 02–10
12
BelayK.BeyeneF.ManigW. (2005). Coping with drought among pastoral and agro-pastoral communities in eastern Ethiopia. J. Rural Dev.28 (4), 185–210.
13
BeldaR. H. (2016). Population dynamism and agrarian transformation in Ethiopia. Afr. J. Agric. Res.11 (39), 3863–3879. 10.5897/AJAR2014.8959
14
BhushanN.RaiK. (2004). “Strategic decision-making,” in Strategic decision making: applying the analytic hierarchy process (London: Springer), 3–10.
15
BlocksomeC.PowellG. M. (2007). Waterers and watering systems. S (Kansas State University. Agricultural experiment station and cooperative extension service).
16
CecchiG.WintW.ShawA.MarlettaA.MattioliR.RobinsonT. (2010). Geographic distribution and environmental characterization of livestock production systems in Eastern Africa. Agric. Ecosystems and Environment135 (1-2), 98–110. 10.1016/j.agee.2009.08.011
17
CSA (Central Statistical Agency of the Federal Democratic Republic of Ethiopia) (2016). Agricultural sample survey: livestock and livestock characteristics. Bulletin, 583
18
DoranM. (1990). Livestock systems research manual (No. 1). ILCA working paper 1, Addis Ababa, Ethiopia: ILCA. 1, 287.
19
DugumaB.TegegneA.HegdeB. P. (2011). An assessment of availability of livestock drinking water resources, patterns of exploitation and management strategies at Ginchi Watershed, Ethiopia. American-Eurasian J. Agron.4 (3), 38–45.
20
EntityM. (2021). “Livestock systems: overview and areas of inquiry,” in FL: feed the future innovation lab for livestock systems.
21
FAO (1987). Land use, production regions and farming systems inventory. Addis Ababa, Ethiopia: FAO Project ETH/78/003
22
FAO (Food and Agricultural Organization of the United Nations) (2019). “Livestock, health, livelihoods and the environment in Ethiopia,” in An integrated analysis. Rome, 108.
23
GalvinK. A. (2009). Transitions: pastoralists living with change. Annu. Rev. Anthropol.38 (1), 185–198. 10.1146/annurev-anthro-091908-164442
24
GebeyehuM. N. (2019). Remote sensing and GIS application in agriculture and natural resource management. Int. J. Environ. Sci. and Nat. Resour.19 (2), 45–49. 10.19080/ijesnr.2019.19.556009
25
GizawS.DestaH.AlemuB.TegegneA.WielandB. (2020). Importance of livestock diseases identified using participatory epidemiology in the highlands of Ethiopia. Trop. Animal Health Prod.52 (4), 1745–1757. 10.1007/s11250-019-02187-4
26
GizawS.WoldehannaM.GebreyohannesG.GebremedhinB.WielandB. (2021). Livestock disease priorities and health services in the highland crop-livestock and lowland pastoral systems in Ethiopia.
27
GryseelsG. (1988). Role of livestock on mixed smallholder farms in Debre Berhan. PhD Dissertation. Agric. Univ. Wagenibgen, 149. Available online at: http://agris.fao.org/agris-search/search.do?recordID=NL880391788 (Accessed June 13, 2025).
28
GudereA.WemaliE.NdundaE. (2022). Adaptation of climate-smart technologies among agro-pastoralists of Marsabit County, Kenya. East Afr. Agric. For. J.86 (1-2), 9.
29
Hassan-KadleA. A.OsmanA. M.IbrahimA. M.MohamedA. A.de OliveiraC. J.VieiraR. F. (2023). One health in Somalia: present status, opportunities, and challenges. One Health18, 100666. 10.1016/j.onehlt.2023.100666
30
Ibeagha-AwemuE. M.PetersS. O.BemjiM. N.AdelekeM. A.DoD. N. (2019). Leveraging available resources and stakeholder involvement for improved productivity of African livestock in the era of genomic breeding. Front. Genetics10, 357. 10.3389/fgene.2019.00357
31
JahnkeH. E. (1982). Livestock production systems and livestock development in tropical Africa, 35. Kiel: Kieler Wissenschaftsverlag Vauk.
32
JiloK.AbdelaN.AdemA. (2016). Insufficient veterinary service, a major constraint in pastoral area, Ethiopia: a review. J. Biol. Agric. Healthc.6 (9), 94–101.
33
LuttaA. I.WasongaO. V.RobinsonL. W.NyangitoM. M.SircelyJ. (2021). Determinants of livestock market participation among pastoral communities of Tana River county, Kenya. Environ. Dev. Sustain.23, 7393–7411. 10.1007/s10668-020-00922-8
34
MekuyieM.JordaanA.MelkaY. (2018). Land-use and land-cover changes and their drivers in rangeland-dependent pastoral communities in the southern Afar region of Ethiopia. Afr. J. Range and Forage Sci.35 (1), 33–43. 10.2989/10220119.2018.1442366
35
Ministry of Agriculture and Rural Development (MoARD) (2008). Livestock development master plan study. Addis Ababa, Ethiopia: MoARD.
36
MoAI. L. R. I. (2013). Animal health strategy and vision for Ethiopia. Addis Ababa: Ministry of Agriculture and International Livestock Research Institute.
37
MugerwaS.KayiwaS.EgeruA. (2014). Status of livestock water sources in karamoja sub-region, Uganda. Resour. Environ.4 (1), 58–66. 10.5923/j.re.20140401.07
38
MusaL. M. A.PetersK. J.AhmedM. K. (2006). On-farm characterization of butana and kenana cattle breed production systems in Sudan. LRRD18, 177.
39
NegassaA.RashidS.GebremedhinB.KennedyA. (2011). “Livestock production and marketing in Ethiopia,” in Ethiopian Support Strategy Program II (ESSP II) Working Paper 26, Washington, DC: IFPRI. Available online at: https://hdl.handle.net/10568/10339.
40
Ng’ang’aE. W.KutuA.Wamwere-NjorogeG. (2022). Assessment of public investment and expenditure in the livestock subsector by six county governments in northern Kenya, 2013–2022.
41
NigussieD.MulugetaW.MollaA.BishawZ.BiradarC. (2019). GIS-based multi-criteria land suitability mapping for scaling faba bean varieties in Ethiopia. Afr. Crop Sci. J.27 (4), 687–708. 10.4314/acsj.v27i4.10
42
PathotY. D. (2020). Assessment of livestock feed resources, feeding practices and coping strategies to feed scarcity in agro pastoral production system in Itang District, Gambella, Ethiopia. J. Agric. Nat. Resour. Sci.7, 10–21.
43
PfeIIRRDF (2010). Pastoralism and land: land tenure, administration and use in pastoral area and land: land tenure, administration and use in pastoral areas of Ethiopia.
44
RossiterD. G. (2009). Land evaluation: towards a revised framework; land and Water discussion paper 6. Rome: FAO, 107. Available online at: www.fao.Org/nr/lman/docs/lman_070601en (Accessed October 15, 2024).
45
SaatyT. L. (2008). Decision making with the analytic hierarchy process. Int. J. Serv. Sci.1 (1), 83–98. 10.1504/ijssci.2008.017590
46
SeréC. (2020). Investing sustainably in African livestock development: opportunities and trade-offs.
47
ShapiroB. I.GebruG.DestaS.NegassaA.NigussieK.AbosetG.et al (2017). Ethiopia livestock sector analysis: a 15 year livestock sector strategy. ILRI Project Report. Nairobi, Kenya: ILRI.
48
SourA.TaviliA.AlizadehE.BarbariM.SimoniniS.AsadiO. (2012). A GIS model for the assessment of water resources suitability for livestock grazing. J. Food Agric. Envir10 (2), 997–1004.
49
TahirM. B.WossenA. M.MerssoB. T. (2018). Evaluation of livestock feed balance under mixed crop–livestock production system in the central highlands of Ethiopia. Agric. and Food Secur.7, 1–17. 10.1186/s40066-018-0170-8
50
TegegneA.GebremedhinB.HoekstraD.BelayB.MekashaY. (2013). Smallholder dairy production and marketing systems in Ethiopia: IPMS experiences and opportunities for market-oriented development. IPMS Working Paper 31. Nairobi, Kenya: ILRI.
51
TekaA. M.WolduG. T.FreZ. (2022). “Status and determinants of poverty and income inequality in pastoral communities: household-based evidence from Afar regional State, Ethiopia,” in Social protection, pastoralism and resilience in Ethiopia (Routledge), 83–115.
52
TerfaB. K.SuryabhagavanK. V. (2015). Rangeland suitability evaluation for livestock production using remote sensing and GIS techniques in dire district, southern Ethiopia. Glob. J. Sci. Front. Res. H. Environ. Earth Sci.15, 10–26.
53
ToleraT.SenbetaF. (2020). Pastoral system in the face of climate variability: Household adaptation strategies in borana rangelands, southern Ethiopia. Environ. Dev. Sustain.22, 3133–3157. 10.1007/s10668-019-00339-y
54
TuckerJ.LemaZ.LemmaS. E. (2013). Water for livelihood resilience, food security, and poverty reduction. Achiev. Water Secur.127.
55
ValentineK. A. (1947). Distance from water as a factor in grazing capacity of rangelands. J. For.45, 749–754. 10.1093/jof/45.10.749
56
WasongaO. V.NyangitoM. M.SudanF. K.RobinsonL. W. (2020). Adoption of water harvesting technologies among agro-pastoralists in semi-arid rangelands of south eastern Kenya. Environ. Syst. Res.9 (1), 1–12. 10.1186/s40068-020-00202-4
57
WielandD. D. I.SircelyJ.TeferaS. (2019). One health policy context of Ethiopia. Somalia Kenya.
58
WindY.SaatyT. L. (1980). Marketing applications of the analytic hierarchy process. Manag. Sci.26 (7), 641–658. 10.1287/mnsc.26.7.641
59
YadessaE.EbroA.FitaL.AsefaG. (2016). Feed resources and its utilization practices by smallholder farmers in meta-robi district, west Shewa zone, Oromia regional state, Ethiopia. Acad. Res. J. Agric. Res.4 (4), 124–133.
60
YalewS. G.van GriensvenA.MulM. L.van der ZaagP. (2016). Land suitability analysis for agriculture in the Abbay basin. Model. Earth Syst. Environ.2, 101. 10.1007/s40808-016-0167-x
61
YosefT.MengistuU.SolomonA.MohammedY. K.KefelegnK. (2013). Camel and cattle population dynamics and livelihood diversification as a response to climate change in pastoral areas of Ethiopia. Livest. Research Rural Development25 (9), 1–10.
Summary
Keywords
biomass, livestock production resources, pastoral, resource mapping, suitability
Citation
Defar G, Legesse B, Kumbishu D and Amene T (2026) Livestock production resource assessment, mapping and suitability analysis in the pastoral areas of Bale and East Bale Zones, Southeastern Ethiopia. Pastoralism 16:15417. doi: 10.3389/past.2026.15417
Received
12 August 2025
Revised
13 February 2026
Accepted
16 February 2026
Published
27 February 2026
Volume
16 - 2026
Edited by
Srijana Joshi, International Centre for Integrated Mountain Development, Nepal
Updates
Copyright
© 2026 Defar, Legesse, Kumbishu and Amene.
This is an open-access article distributed under the terms of the Creative Commons Attribution License (CC BY). The use, distribution or reproduction in other forums is permitted, provided the original author(s) and the copyright owner(s) are credited and that the original publication in this journal is cited, in accordance with accepted academic practice. No use, distribution or reproduction is permitted which does not comply with these terms.
*Correspondence: Girma Defar, gdefaru@gmail.com
Disclaimer
All claims expressed in this article are solely those of the authors and do not necessarily represent those of their affiliated organizations, or those of the publisher, the editors and the reviewers. Any product that may be evaluated in this article or claim that may be made by its manufacturer is not guaranteed or endorsed by the publisher.